6. Сообщения администратору

6.1. Сообщения в ходе выполнения настройки программы

Выполнение настройки программы представляет собой процесс ручного или автоматизированного формирования конфигурационных файлов программы, в частности указания сетевых адресов и идентификаторов компонентов для взаимосвязи между ними, задания путей на дисковых пространствах для обработки полезных и служебных данных, а также метаданных. Внесенные в конфигурацию изменения влияют на результаты выполнения новой проверки программы. Поток сообщений о ходе выполнения настройки является частным случаем потока сообщений при выполнении проверки программы. Компоненты программы в ходе выполнения настройки формируют сообщения и выводят их в стандартный порт вывода, перенаправленный в соответствующие лог-файлы, размещенные по указанным адресам.

6.2. Сообщения при эксплуатации программы

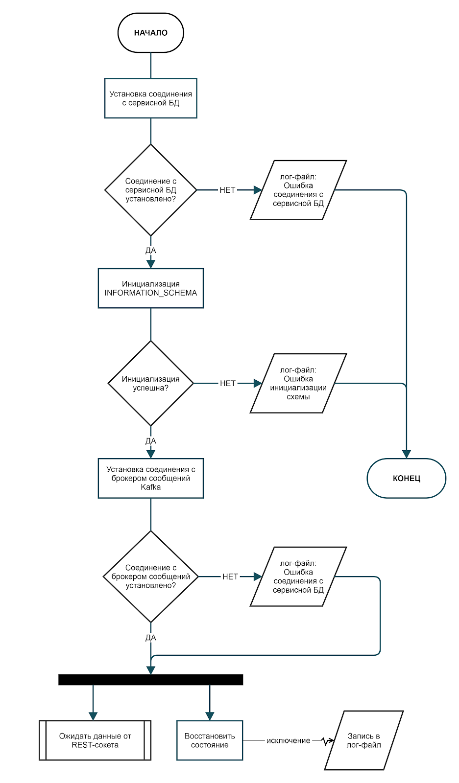
В ходе эксплуатации компоненты программы формируют сообщения и выводят их в стандартный порт вывода, перенаправленный в соответствующие лог-файлы. Генерация сообщений администратору в ходе эксплуатации программы подчиняются следующей блок-схеме (см. Рисунок - 6.80).

Блок-схема журналирования сообщений в лог-файлы при запуске программы

Рисунок - 6.80 Блок-схема журналирования сообщений в лог-файлы при запуске программы

Дополнительно, система может формировать следующие сообщения: