9. Сообщения системному программисту
9.1. Сообщения в ходе выполнения настройки ПО ProStore
Выполнение настройки ПО ProStore представляет собой процесс ручного или автоматизированного формирования конфигурационных файлов ПО ProStore, в частности указания сетевых адресов и идентификаторов компонентов для взаимосвязи между ними, задания путей на дисковых пространствах для обработки полезных и служебных данных, а также метаданных. Внесенные в конфигурацию изменения влияют на результаты выполнения новой проверки ПО АDTM. Поток сообщений о ходе выполнения настройки является частным случаем потока сообщений при выполнении проверки ПО ProStore. Компоненты ПО ProStore в ходе выполнения настройки формируют сообщения и выводят их в стандартный порт вывода, перенаправленный в соответствующие лог-файлы, размещенные по указанным адресам.
9.2. Сообщения в ходе выполнения проверки ПО ProStore
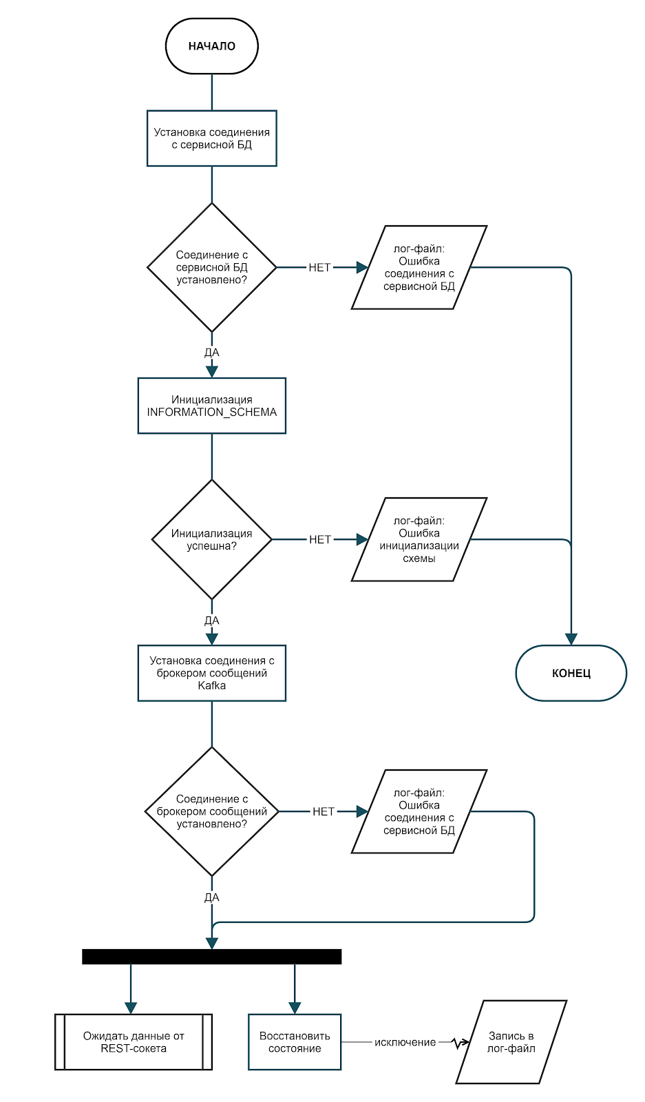
Выполнение проверки ПО ProStore осуществляется в ручном режима системным программистом и представляет собой эталонное выполнение ПО ProStore с известным результатом. В силу этого поток сообщений о ходе выполнения проверки является частным случаем потока сообщений при выполнении ПО ProStore. Компоненты ПО ProStore в ходе выполнения ручной проверки формируют сообщения и выводят их в стандартный порт вывода, перенаправленный в соответствующие лог-файлы, размещенные по указанным адресам. Генерация сообщений системному программисту в ходе запуска ПО ProStore подчиняются следующей блок-схеме (см. Рисунок - 9.1).
Рисунок - 9.1 Блок-схема журналирования сообщений в лог-файлы при запуске ПО ProStore