6. Сообщения администратору
6.1. Сообщения в ходе установки и настройки программы
Выполнение настройки программы представляет собой процесс ручного или автоматизированного формирования конфигурационных файлов программы, в частности указания сетевых адресов и идентификаторов компонентов для взаимосвязи между ними, задания путей на дисковых пространствах для обработки полезных и служебных данных, а также метаданных.
Внесенные в конфигурацию изменения влияют на результаты выполнения новой проверки программы.
Поток сообщений о ходе выполнения настройки является частным случаем потока сообщений при выполнении проверки программы.
Компоненты программы в ходе выполнения настройки формируют сообщения и выводят их в стандартный порт вывода, перенаправленный в соответствующие лог-файлы, размещенные по указанным адресам.
Выполнение установки и настройки программы представляет собой процесс автоматизированного формирования конфигурационных файлов программы с помощью Ansible, в частности указания сетевых адресов и идентификаторов компонентов для взаимосвязи между ними, задания путей на дисковых пространствах для обработки полезных и служебных данных, а также метаданных.
Описание типичных ошибок при работе Ansible можно просмотреть на официальном сайте разработчика приложения.
Внесенные изменения в дистрибутив приложения и конфигурационные файлы влияют на результаты установки и работы программы.
Компоненты программы в ходе выполнения настройки формируют сообщения и выводят их в стандартный порт вывода, перенаправленный в соответствующие лог-файлы. Просмотреть лог-файлы можно с помощью приложения Grafana.
6.2. Сообщения при эксплуатации программы
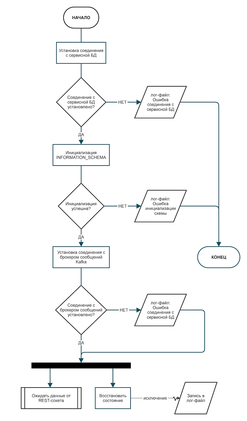
В ходе эксплуатации компоненты программы формируют сообщения и выводят их в стандартный порт вывода, перенаправленный в соответствующие лог-файлы. Генерация сообщений администратору в ходе эксплуатации программы подчиняются следующей блок-схеме (см. Рисунок - 6.3).
Рисунок - 6.3 Блок-схема журналирования сообщений в лог-файлы при запуске программы
Дополнительно, система может формировать следующие сообщения:
Сообщение |
Описание |
|---|---|
|
Запрос не прошел валидацию. Если в запросе тип данных параметра не поддерживается и/или формат значения недопустимый и/или набор параметров (или их значения, или их сочетание) некорректные. |
|
Внутренняя ошибка Витрины, возникает в процессе генерации файлов (в случае успешного считывания параметров). |