2. Общие сведения о программе

2.1. Назначение программы

Национальная система управления данными (далее — НСУД) представляет собой систему, состоящую из взаимосвязанных элементов информационно-технологического, организационного, методологического, кадрового и нормативно-правового характера и обеспечивающая достижение целей и выполнение задач, обозначенных в Концепции Национальной системы управления данными, утвержденной распоряжением Правительства Российской Федерации от 3 июня 2019 года № 1189-р.

НСУД предназначена для управления информацией, содержащейся в информационных ресурсах органов и организаций государственного сектора, а также в информационных ресурсах, созданных в целях реализации полномочий органов и организаций государственного сектора (далее — государственные данные) и для осуществления информационного обмена между Поставщиками и Получателями данных, присоединившимися к НСУД (далее — Участники НСУД).

Управление процессами информационного обмена между Участниками НСУД осуществляется средствами федеральной государственной информационной системы «Единая информационная платформа Национальной системы управления данными» (далее — ФГИС «ЕИП НСУД»).

Для передачи данных между Участниками НСУД используется среда взаимодействия НСУД, состоящая из Системы межведомственного электронного взаимодействия (далее —СМЭВ ) 3.0 или подсистемы обеспечения доступа к данным (далее — ПОДД) СМЭВ (СМЭВ 4.0), обеспечивающих транспорт и процессинг данных, а также агентов ПОДД СМЭВ, устанавливаемых на стороне Участников НСУД.

Для формирования и (или) для получения данных с использованием среды взаимодействия НСУД необходим комплекс программных и технических средств в составе информационно-телекоммуникационной инфраструктуры участника НСУД (далее — Витрина данных НСУД). Данный документ описывает применение именно ПО среды взаимодействия НСУД.

Таким образом, программа «Витрина данных НСУД» является частью НСУД и предназначена для загрузки публикуемых данных в отдельную БД на стороне поставщика данных, а также для формирования отдельной БД в соответствии с результатами выполнения запросов на предоставление или репликации данных со стороны получателя данных. Программа представляет собой типовое программное обеспечение, устанавливаемое на стороне поставщиков/потребителей данных.

2.2. Возможности программы

Программа «Витрина данных НСУД» обеспечивает выполнение следующих функций:

  • Описание логической модели данных

  • Загрузка и хранение данных

  • Извлечение данных из внешних систем (внешних ИС по отношению к Витрине данных НСУД)

  • Поддержка языка SQL

  • Поддержка протокола коммуникации агента ПОДД.

  • Подключение к СМЭВ3 как информационной системы участника взаимодействия..

  • Обработка запросов с использованием стандарта JDBC.

  • Публикация конечных точек API для обработки запросов с использованием спецификации OpenAPI версии 3.

  • Восстановление данных в непротиворечивое состояние после сбоев.

  • Журналирование событий функциональных блоков.

  • Мониторинг информации о работоспособности экземпляра Программы.

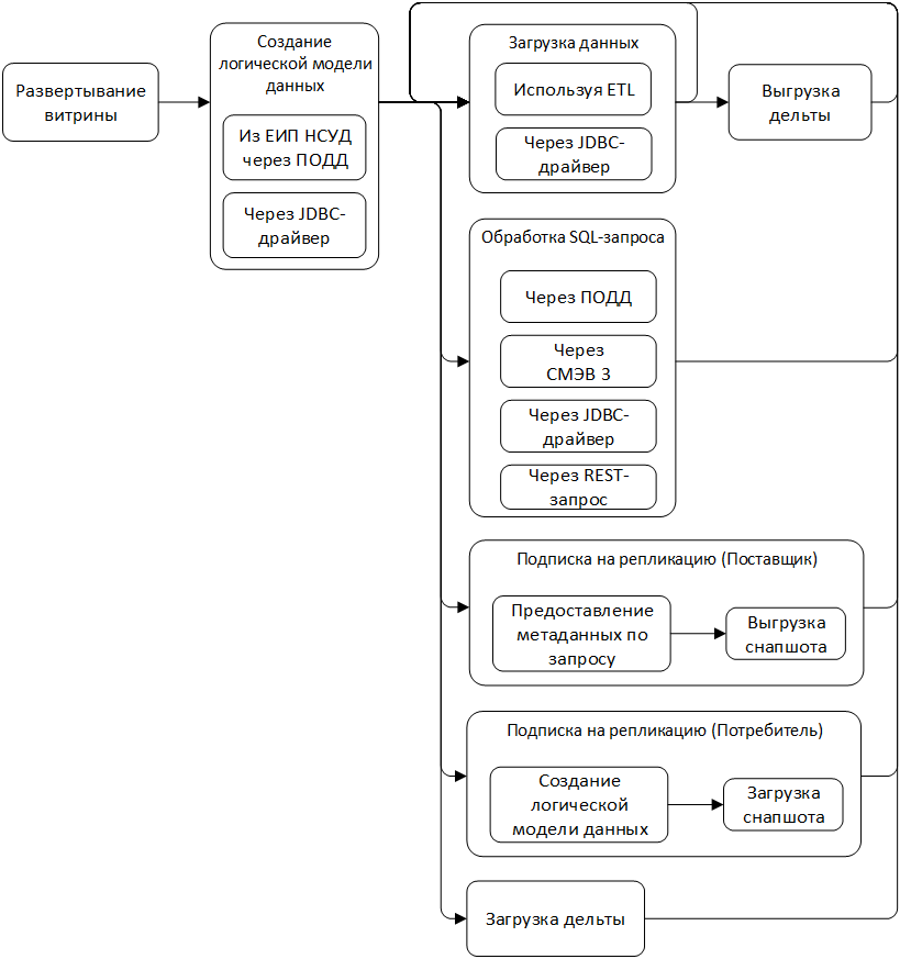
Основной цикл работы «Витрина данных НСУД» приведен на Рисунок - 2.19

Основной цикл работы Витрины данных НСУД

Рисунок - 2.18 Основной цикл работы Витрины данных НСУД

  1. После развертывания ПО Витрины системным программистом она не содержит никакой логической модели данных.

  2. Первым делом после развертывания Витрины надо создать в ней логическую модель данных (для хранения данных в качестве Поставщика данных). При работе с ПОДД структура таблиц настраивается в ЕИП НСУД и передаются в Витрину через ПОДД. При работе со СМЭВ 3 логическую модель надо создавать самостоятельно через JDBC-драйвер с использованием DDL.

  3. После того, как логическая модель данных в Витрине настроена можно:

  • загружать данные в Витрину (средствами сервиса загрузки данных (ETL) или самостоятельно через JDBC-драйвер с использованием EDDL/EDML);

  • посылать запросы для получения данных из Витрины (через ПОДД, СМЭВ3, REST или JDBC-драйвер);

  • подписываться (в качестве Потребителя данных) на репликацию данных из другой Витрины (ПОДД пришлет метаданные для создания логических таблиц для хранения реплики и первоначальный снапшот текущих данных из Витрины Поставщика);

  • обрабатывать (в качестве Поставщика данных) подписки других Витрин на репликацию данных этой Витрины (передавать им метаданные для создания логической структуры для хранения реплики и снапшот текущих данных);

  • при загрузке данных в Витрину, если есть подписчики на репликацию данных, им отправляется дельта с обновленными данными;

  • если эта Витрина подписана на репликацию данных из другой Витрины, то при изменении данных в Витрине-Поставщике ПОДД доставит дельту с обновленными данными.

2.3. Обеспечивающие технические и программные средства

2.3.1. Минимальный состав технических средств

Требования к серверному оборудованию, телекоммуникационному оборудованию и каналам связи, аппаратным и программно-аппаратным средствам защиты информации, периферийному и специализированному оборудованию, размещению комплекса технических средств на объектах автоматизации и методы защиты комплекса технических средств приведены в документе «Описание применения» (п.2.1. Необходимые технические средства).

2.3.2. Минимальный состав программных средств

Программа реализована в виде приложения (см. Таблица 1), с использованием библиотек и фреймворков:

Таблица 1 - Минимальный состав программных средств

Название

Версия

Описание

Операционная система

Операционная система на базе Linux (kernel 3.10 и yum/rpm). Аналог Community Enterprise Operating System 7.8 из единого реестра российских программ для электронных вычислительных машин и баз данных согласно постановлению правительства РФ от 16 ноября 2015 г.

Python

2.7

Язык программирования

Ansible

2.10.15

Движок автоматизирующий развертывание приложений

Java

8.0.151

Язык программирования

Maven

3.6.3

Фреймворк для автоматизации сборки проектов на основе описания их структуры в файлах на языке POM

Spring Boot

2.2.4.RELEASE

DI контейнер

Vert.x

3.8.5

Библиотека для разработки асинхронных приложений, основанная на событиях

liquibase

3.8.0

Библиотека с открытым исходным кодом для отслеживания, управления и применения изменений схемы базы данных

logback

1.2.3

Логгер

lombock

1.18.10

Плагин компилятора, который добавляет в Java новые «ключевые слова» и превращает аннотации в Java-код, уменьшая усилия на разработку и обеспечивая некоторую дополнительную функциональность

Jooq

3.13.1

Легковесная библиотека программного обеспечения для отображения базы данных в Java, которая реализует шаблон Active Record

Docker Community Edition

20.10.0

программное обеспечение для автоматизации развёртывания и управления приложениями в средах с поддержкой контейнеризации.

Portainer Community Edition

2.0

Система управления docker контейнерами

2.4. Перечень эксплуатационной документации

Перед началом работы с программой «Витрина данных НСУД» обслуживающему персоналу рекомендуется ознакомиться с указанными эксплуатационными документами в последовательности, приведенной далее.

В состав комплекта эксплуатационных документов на программное обеспечение «Витрина данных НСУД» входят следующие документы:

«Описание применения».

Документ раскрывает основные вопросы по назначению «Витрины данных НСУД» и описанию применения программы. Перечислены возможности программы, задачи, которые она решает и методы их решения.

«Руководство оператора».

Документ предназначен для операторов и раскрывает основные вопросы связанные с эксплуатацией программы. Указан минимальный состав программных и технических средств для рабочего места оператора. В документе описаны требования к квалификации оператора, процесс подготовки к работе, основные операции и сообщения, которые получает оператор в процессе взаимодействия с программой.

«Руководство программиста».

Документ предназначен для программистов и описывает как возможности подключения к программным интерфейсам «Витрины данных НСУД», так и пошаговую процедуру сборки ПО из исходного кода.

Примечание

Примечание: дополнительные материалы, выходящие за рамки «Руководства программиста» и эксплуатационной документации на ПО «Витрина данных НСУД» можно найти в документе «Соглашения о разработке и тестировании ПО «Витрина Данных НСУД»».

«Руководство системного программиста».

Документ детально описывает вопросы по установке, настройке и проверке работоспособности программы. Указана структура программы, ее составные части, связь между составными частями и другими программами.