3. Архитектура Витрины данных

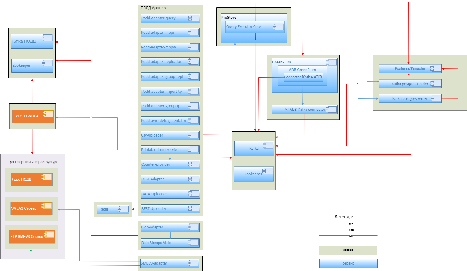
3.1. Общая архитектурная схема

Схематичное отображение общей архитектуры Витрины данных приведено на рисунке (см. image1_gd).

Общая архитектура Витрины данных

Рисунок - 3.5 Общая архитектура Витрины данных

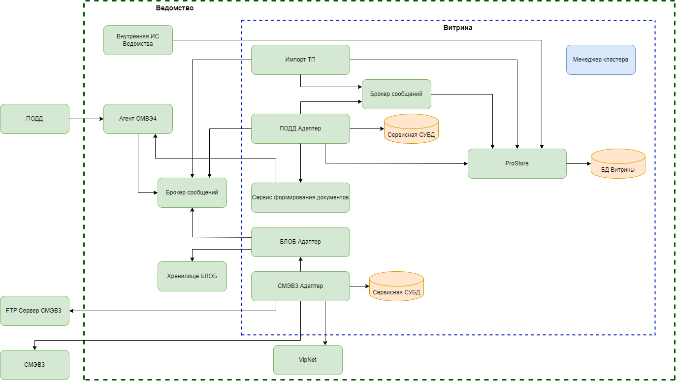
3.2. Общая компонентная схема

Схема компонентов Витрины данных представлена на рисунке ниже (см. Рисунок - 3.6).

Схема компонентов

Рисунок - 3.6 Схема компонентов

3.3. Алгоритм работы Витрины данных

  1. После развертывания Витрины, необходимо создать в ней логическую модель данных (для хранения данных в качестве Поставщика данных). При работе с ПОДД структура таблиц настраивается в ЕИП НСУД и передаются в Витрину через ПОДД. При работе со СМЭВ3 логическую модель надо создавать самостоятельно через REST-сервис.

  2. После того, как в Витрине была создана логическая модель данных, можно выполнять следующие действия:

  • загружать данные в Витрину (средствами сервиса загрузки данных (ETL) или самостоятельно через REST-сервис);

  • посылать запросы для получения данных из Витрины (через ПОДД, СМЭВ3 или REST-сервис);

  • подписываться (в качестве Потребителя данных) на репликацию данных из другой Витрины (ПОДД пришлет метаданные для создания логических таблиц для хранения реплики и первоначальный снапшот текущих данных из Витрины Поставщика);

  • обрабатывать (в качестве Поставщика данных) подписки других Витрин на репликацию данных этой Витрины (передавать им метаданные для создания логической структуры для хранения реплики и снапшот текущих данных);

  • при загрузке данных в Витрину, если есть подписчики на репликацию данных, им отправляется дельта с обновленными данными;

  • если эта Витрина подписана на репликацию данных из другой Витрины, то при изменении данных в Витрине-Поставщике ПОДД доставит дельту с обновленными данными.