3. Архитектура Витрины данных

3.1. Общая архитектурная схема

Рассмотрим внутреннюю архитектуру Витрины данных.

Схематичное отображение общей архитектуры Витрины данных приведено на рисунке ниже (см. Рисунок - 3.1).

Общая архитектура Витрины данных

Рисунок - 3.1 Общая архитектура Витрины данных

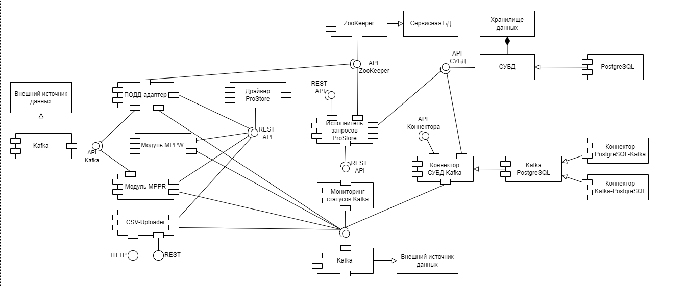
3.2. Общая компонентная схема

Схема компонентов Витрины данных представлена на рисунке ниже (см. Рисунок - 3.2).

Схема компонентов

Рисунок - 3.2 Схема компонентов

3.3. Схема развертывания

На рисунке ниже (см. Рисунок - 3.3) приведена схема развертывания программы.

Схема развертывания

Рисунок - 3.3 Схема развертывания

3.4. Описание логической структуры

  1. Установка программы осуществляется с помощью Ansible на предварительно сконфигурированный ПК (см. «Руководство по установке»).

  2. После установки программа не содержит никакой логической модели данных. Необходимо загрузить структуру витрины через web-интерфейс программы (для хранения данных в качестве Поставщика данных). За загрузку структуры витрины отвечает модуль CSV-uploader. Описание загрузки структуры приведено в документе «Руководство администратора» в разделе «Инструкция по эксплуатации CSV-uploader». При работе с ПОДД структура таблиц настраивается в ЕИП НСУД и передаются в Витрину через ПОДД.

  3. После того, как логическая модель данных в Витрине настроена можно:

  • обрабатывать SQL-запросы в качестве Поставщика данных;

  • выгружать шаблон через web-интерфейс;

  • загружать данные в Витрину через:

    • web-интерфейс;

    • файловый обмен;

    • REST.