3. Архитектура Витрины данных

3.1. Общая архитектурная схема

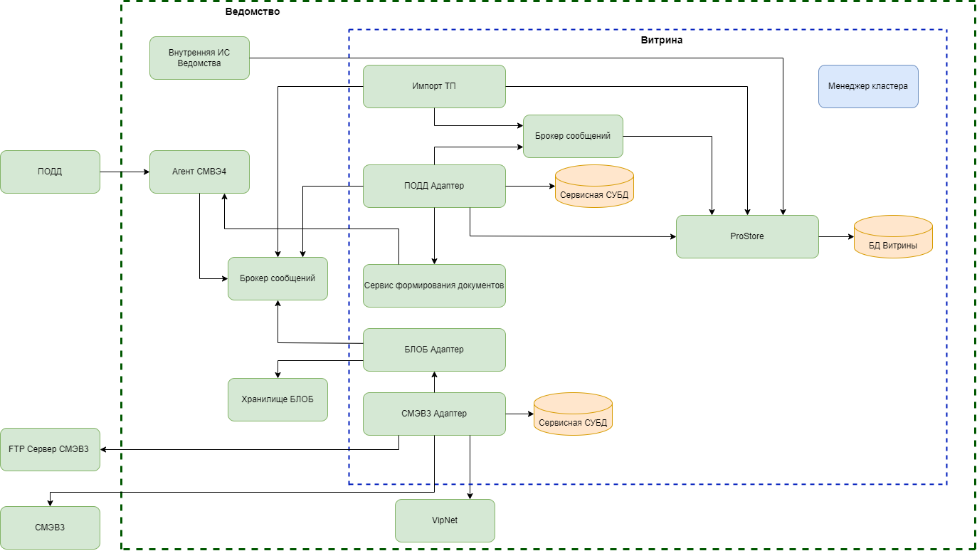
Схематичное отображение общей архитектуры Витрины данных приведено на рисунке (см. Рисунок - 3.1).

Общая архитектура Витрины данных

Рисунок - 3.1 Общая архитектура Витрины данных

Схематичное отображение общей архитектуры Витрины данных приведено на рисунке ниже (см. Рисунок - 3.2).

Общая архитектура Витрины данных

Рисунок - 3.2 Общая архитектура Витрины данных

3.2. Общая компонентная схема

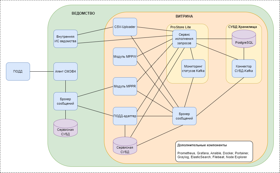
Схема компонентов конфигурации Стандарт представлена на рисунке ниже (см. Рисунок - 3.3).

Схема компонентов

Рисунок - 3.3 Схема компонентов

Схема компонентов конфигурации Лайт представлена на рисунке ниже (см. Рисунок - 3.4).

Схема компонентов

Рисунок - 3.4 Схема компонентов

3.3. Схема развертывания конфигурации Лайт

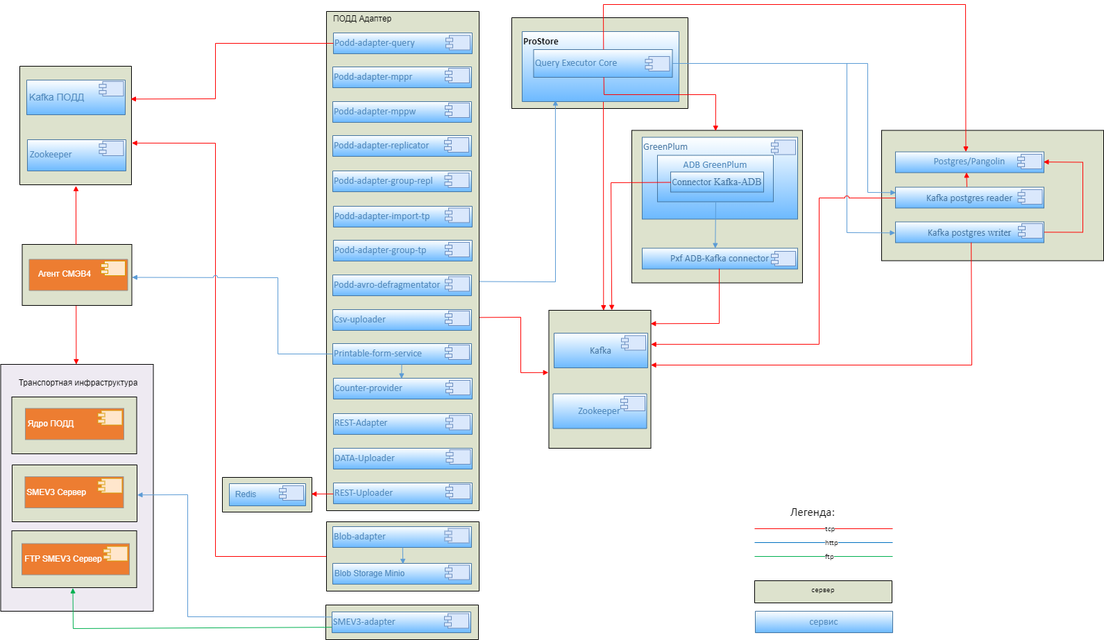
На Рисунок - 3.5 приведена схема развертывания программы.

Схема развертывания

Рисунок - 3.5 Схема развертывания

3.4. Алгоритм работы Витрины данных конфигурации Стандарт

  1. После развертывания Витрины, необходимо создать в ней логическую модель данных (для хранения данных в качестве Поставщика данных).

  2. После того, как в Витрине была создана логическая модель данных, можно выполнять следующие действия:

  • загружать данные в Витрину (средствами сервиса загрузки данных (ETL) или самостоятельно через REST-сервис);

  • посылать запросы для получения данных из Витрины (через ПОДД, СМЭВ3 или REST-сервис);

  • подписываться (в качестве Потребителя данных) на репликацию данных из другой Витрины (ПОДД пришлет метаданные для создания логических таблиц для хранения реплики и первоначальный снапшот текущих данных из Витрины Поставщика);

  • обрабатывать (в качестве Поставщика данных) подписки других Витрин на репликацию данных этой Витрины (передавать им метаданные для создания логической структуры для хранения реплики и снапшот текущих данных);

  • при загрузке данных в Витрину, если есть подписчики на репликацию данных, им отправляется дельта с обновленными данными;

  • если эта Витрина подписана на репликацию данных из другой Витрины, то при изменении данных в Витрине-Поставщике ПОДД доставит дельту с обновленными данными.

3.5. Описание логической структуры конфигурации Лайт

  1. Установка программы осуществляется с помощью Ansible на предварительно сконфигурированный ПК (см. «Руководство по установке»).

  2. После установки программа не содержит никакой логической модели данных. Необходимо загрузить структуру витрины через web-интерфейс программы (для хранения данных в качестве Поставщика данных). За загрузку структуры витрины отвечает модуль CSV-uploader. Описание загрузки структуры приведено в документе «Руководство администратора» в разделе «Инструкция по эксплуатации CSV-uploader». При работе с ПОДД структура таблиц настраивается в ЕИП НСУД и передаются в Витрину через ПОДД.

  3. После того, как логическая модель данных в Витрине настроена можно:

  • обрабатывать SQL-запросы в качестве Поставщика данных;

  • выгружать шаблон через web-интерфейс;

  • загружать данные в Витрину через:

    • web-интерфейс;

    • файловый обмен;

    • REST.