3. Архитектура Витрины данных
3.1. Общая архитектурная схема
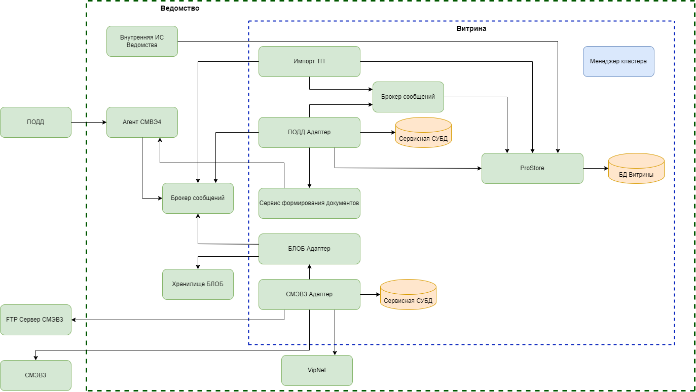
Схематичное отображение общей архитектуры Витрины данных приведено на рисунке (см. Рисунок - 3.1).
Рисунок - 3.1 Общая архитектура Витрины данных
Схематичное отображение общей архитектуры Витрины данных приведено на рисунке ниже (см. Рисунок - 3.2).
Рисунок - 3.2 Общая архитектура Витрины данных
3.2. Общая компонентная схема
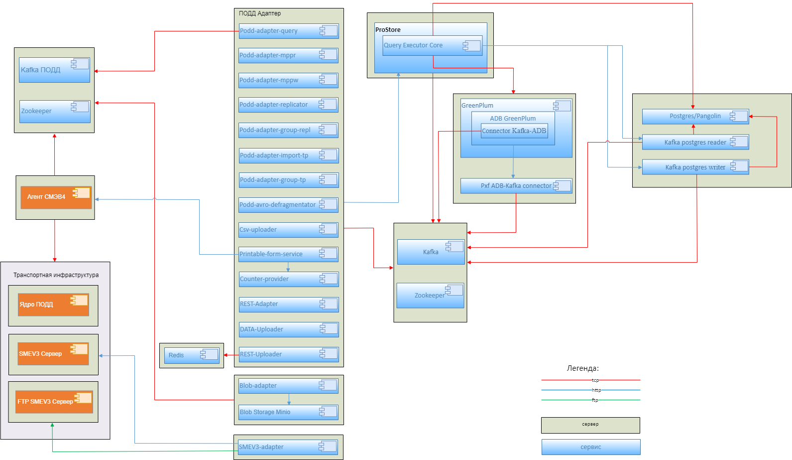
Схема компонентов конфигурации Стандарт представлена на рисунке ниже (см. Рисунок - 3.3).
Рисунок - 3.3 Схема компонентов
Схема компонентов конфигурации Лайт представлена на рисунке ниже (см. Рисунок - 3.4).
Рисунок - 3.4 Схема компонентов
3.3. Схема развертывания конфигурации Лайт
На Рисунок - 3.5 приведена схема развертывания программы.
Рисунок - 3.5 Схема развертывания
3.4. Алгоритм работы Витрины данных конфигурации Стандарт
После развертывания Витрины, необходимо создать в ней логическую модель данных (для хранения данных в качестве Поставщика данных).
После того, как в Витрине была создана логическая модель данных, можно выполнять следующие действия:
загружать данные в Витрину (средствами сервиса загрузки данных (ETL) или самостоятельно через REST-сервис);
посылать запросы для получения данных из Витрины (через СМЭВ4, СМЭВ3 или REST-сервис);
подписываться (в качестве Потребителя данных) на репликацию данных из другой Витрины (СМЭВ4 пришлет метаданные для создания логических таблиц для хранения реплики и первоначальный снапшот текущих данных из Витрины Поставщика);
обрабатывать (в качестве Поставщика данных) подписки других Витрин на репликацию данных этой Витрины (передавать им метаданные для создания логической структуры для хранения реплики и снапшот текущих данных);
при загрузке данных в Витрину, если есть подписчики на репликацию данных, им отправляется дельта с обновленными данными;
если эта Витрина подписана на репликацию данных из другой Витрины, то при изменении данных в Витрине-Поставщике СМЭВ4 доставит дельту с обновленными данными.
3.5. Описание логической структуры конфигурации Лайт
Установка программы осуществляется с помощью Ansible на предварительно сконфигурированный ПК (см. «Руководство по установке»).
После установки программа не содержит никакой логической модели данных. Необходимо загрузить структуру витрины через web-интерфейс программы (для хранения данных в качестве Поставщика данных). За загрузку структуры витрины отвечает модуль CSV-uploader. Описание загрузки структуры приведено в документе «Руководство администратора» в разделе «Инструкция по эксплуатации CSV-uploader». При работе с ПОДД структура таблиц настраивается в ЕИП НСУД и передаются в Витрину через ПОДД.
После того, как логическая модель данных в Витрине настроена можно:
обрабатывать SQL-запросы в качестве Поставщика данных;
выгружать шаблон через web-интерфейс;
загружать данные в Витрину через:
web-интерфейс;
файловый обмен;
REST.