3. Архитектура программы
3.1. Общая архитектурная схема
Рассмотрим внутреннюю архитектуру программы.
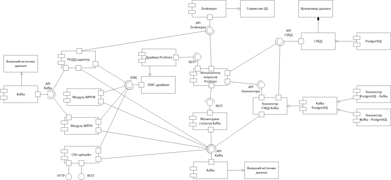
Схематичное отображение общей архитектуры решения приведено на рисунке ниже (см. Рисунок - 3.1).
Рисунок - 3.1 Общая архитектура решения
3.2. Общая компонентная схема
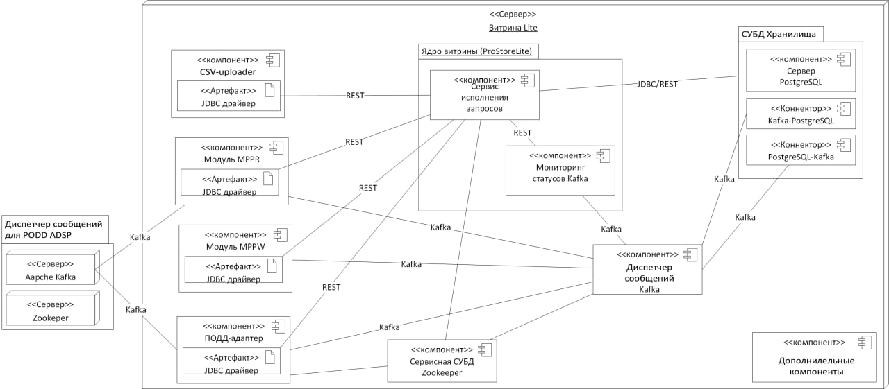
Схема компонентов программы представлена на рисунке ниже (см. Рисунок - 3.2).
Рисунок - 3.2 Схема компонентов
3.3. Схема развертывания
На рисунке ниже (см. Рисунок - 3.3) приведена схема развертывания программы.
Рисунок - 3.3 Схема развертывания
3.4. Описание логической структуры
Основной алгоритм работы программы приведен на рисунке ниже:
Рисунок - 3.4 Логическая схема
Установка программы осуществляется с помощью Ansible на предварительно сконфигурированный ПК (см. «Руководство по установке»).
После установки программа не содержит никакой логической модели данных. Необходимо загрузить структуру витрины через web-интерфейс программы (для хранения данных в качестве Поставщика данных). За загрузку структуры витрины отвечает модуль CSV-uploader. Описание загрузки структуры приведено в документе «Руководство администратора» в разделе «Инструкция по эксплуатации CSV-uploader». При работе с ПОДД структура таблиц настраивается в ЕИП НСУД и передаются в Витрину через ПОДД.
После того, как логическая модель данных в Витрине настроена можно:
обрабатывать SQL-запросы в качестве Поставщика данных;
выгружать шаблон через web-интерфейс;
загружать данные в Витрину через:
web-интерфейс;
файловый обмен;
REST.