6. Сообщения администратору

6.1. Сообщения в ходе установки программы с помощью Ansible

Выполнение установки и настройки программы представляет собой процесс автоматизированного формирования конфигурационных файлов программы с помощью Ansible, в частности указания сетевых адресов и идентификаторов компонентов для взаимосвязи между ними, задания путей на дисковых пространствах для обработки полезных и служебных данных, а также метаданных.

Описание типичных ошибок при работе Ansible можно просмотреть на официальном сайте разработчика приложения.

Внесенные изменения в дистрибутив приложения и конфигурационные файлы влияют на результаты установки и работы программы. Компоненты программы в ходе выполнения настройки формируют сообщения и выводят их в стандартный порт вывода, перенаправленный в соответствующие лог-файлы. Просмотреть лог-файлы можно с помощью приложения Grafana.

6.2. Сообщения при эксплуатации

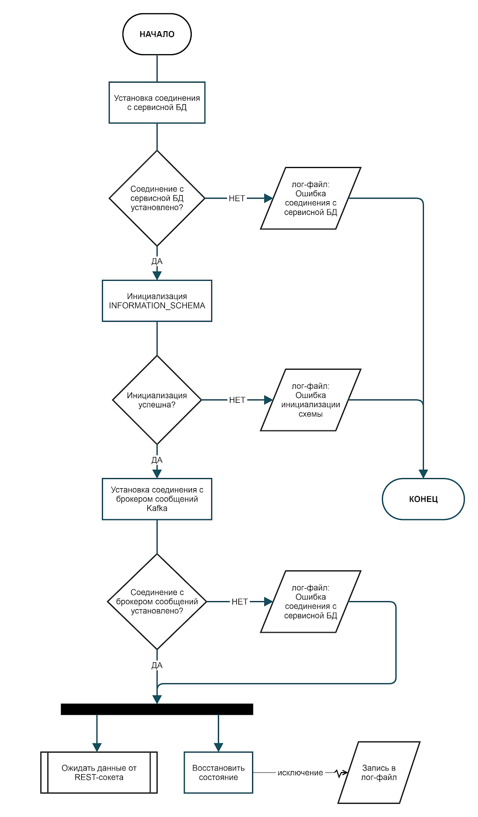
В ходе эксплуатации компоненты программы формируют сообщения и выводят их в стандартный порт вывода, перенаправленный в соответствующие лог-файлы. Генерация сообщений администратору в ходе эксплуатации программы подчиняются следующей блок-схеме (см. Рисунок - 6.43).

Блок-схема журналирования сообщений в лог-файлы при запуске программы

Рисунок - 6.43 Блок-схема журналирования сообщений в лог-файлы при запуске программы

Дополнительно, система может формировать следующие сообщения:

Сообщение

Описание

DATAMART-17473

Запрос не прошел валидацию. Если в запросе тип данных параметра не поддерживается и/или формат значения недопустимый и/или набор параметров (или их значения, или их сочетание) некорректные.

DATAMART-17001

Внутренняя ошибка Витрины, возникает в процессе генерации файлов (в случае успешного считывания параметров).