1. Общее описание

1.1. Назначение

Стандартный загрузчик (Standard-loader) - модуль управления данными (загрузка и/или удаление) в Витрине данных, формирования количественных оценок качества данных Витрины в части соответствия источнику данных.

Основные решаемые проблемы:

  • загрузка и удаление данных в Витрине (Раздел 2.3.6.3.1);

  • сверка данных ИС Источника и Витрины, в том числе автоматическая корректировка данных в Витрине (Раздел 2.3.6.3.2).

1.2. Термины и определения

В Таблица 2.19 приведено описание специфичных терминов стандартного загрузчика.

Таблица 1.8 Описание терминов стандартного загрузчика

Термин

Сокращение

Определение

Задание на загрузку

Задание на загрузку данных из Источника в Витрину, в котором определяется каким запросом запрашивается информация, и в какие Витрины и таблицы загружаются данные.

Задание сверки

Задание для сверки данных между Источником и Витриной, в котором определяется Источники данных, запросы на получение контрольных сумм записей (хэшей), запросы на получение данных для корректирующей загрузки.

Информационная система

ИС

Совокупность данных в базах, а также информационных технологий и технических средств, обеспечивающих их обработку и функционирование как единого целого для решения определенных задач.

Отражается в метаданных Стандартного загрузчика, для группировки Источников данных.

Исключение из корректировки

Набор первичных ключей данных, по которым были попытки корректировки, но при повторной сверке остались Расхождения.

Источник

Конкретный источник данных для загрузки, в рамках ИС Источника.

Корректирующая загрузка

Загрузка данных из Источника в Витрину для устранения устойчивых, в том числе добавления и удаления записей.

Модульный монолит

Модулит

Архитектурный подход, при котором приложение формируется из независимых компонентов, взаимодействующих между собой через определенные интерфейсы, а не напрямую.

Попытка корректировки

Набор первичных ключей данных, для которых инициирована корректирующая загрузка:

Устойчивые расхождения текущего Сеанса сверки за вычетом справочника исключений из корректировки

Расписание загрузки

Расписание, задающее периодичность создания Сеансов загрузки данных в режиме Pull.

Расписание сверки

Расписание, задающее периодичность создания Сеансов сверки.

Результат сравнения

Расхождение

Первичные найденные расхождения между данными Источника и Витрины на основании единичного Сеанса сверки.

Сверка

Совокупность действий по:

  • сравнению данных в Источнике и Витрине;

  • определению Устойчивых расхождений;

  • корректирующей загрузке;

  • формированию исключений из сверки;

  • информированию заинтересованных лиц о результатах сверки.

Сеанс загрузки

Информация о факте и результатах загрузки данных. Может создаваться при:

  • срабатывании Расписания;

  • обращении ИС Источника к одному из Push Ридеров;

  • выполнении Сверки данных.

Сеанс сверки

Информация о факте и результатах сверки данных.

Сервис Стандартного загрузчика

Сервис

Обособленная функциональная часть Стандартного загрузчика, способная запускаться и работать как на отдельной, так и вместе с другими компонентами на общей виртуальной машине Java

Сервис чтения данных

Reader (Ридер)

Сервис Стандартного загрузчика, обеспечивающий чтение или прием данных из ИС Источника.

Событие

Запись о факте выполнения важных действий одним из сервисов стандартного загрузчика.

Устойчивое расхождение

Расхождения, сохраняющиеся длительное время и не спровоцированные изменениями данных в Источнике.

Вычисляются на основании Расхождений двух идущих подряд Сеансов сверки.

Форматно-логический контроль

ФЛК

Процесс проверки данных на соответствие заданным форматам и логическим правилам.

Pull

Режим работы при котором инициализация загрузки производится со стороны Reader.

Push

Режим работы, при котором инициализация загрузки производится ИС Источника или Оператором. При этом производится обращение к интерфейсу одного из Reader.

При этом производится обращение к интерфейсу одного из Reader.

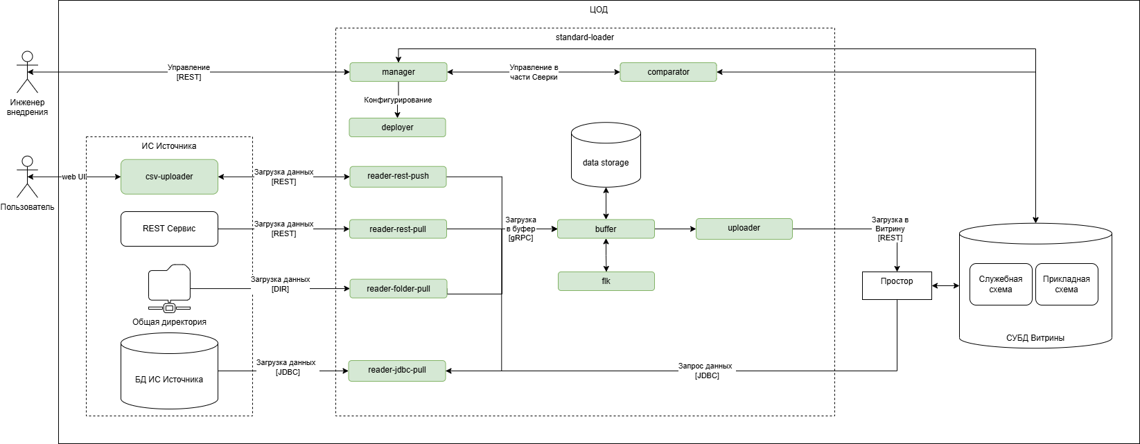
1.3. Схема взаимодействия

Приложение реализовано в виде модулита:

  • в рамках одной JVM могут запускаться как несколько, так и один сервис;

  • часть ридеров при необходимости можно вынести в отдельное независимое приложение и разместить на стороне ИС Источника (load-manager-reader). В этом случае для управления развертыванием удаленных ридеров используется специальный компонент - Deployer;

Реализованные сервисы модулита:

Manager - основной управляющий сервис, выполняющий функции:

  • конфигурирования удаленных ридеров;

  • создания Сеансов загрузки данных;

  • назначения сеансов для выполнения на других компонентах.

Deployer - сервис, управляющий развертыванием Reader, в том числе удаленных, развернутых на отдельной JVM по конфигурации, полученной от Manager.

Comparator - сервис, осуществляющий функцию Сверки.

Reader - сервис, обеспечивающий чтение или прием из ИС Источника, преобразование к формату avro (при необходимости) и передачу данных в Buffer. В зависимости от своих настроек может подключаться к одному из видов Источников для чтения данных в рамках Сеанса загрузки (режим pull) или ждать обращения ИС Источника (режим push).

Сервис Reader поддерживает следующие сочетания типов Источника и режимов работы:

  • JDBC: Pull;

  • REST: Pull, Push;

  • Folder: Pull.

FLK - сервис осуществляющий форматно-логический контроль данных перед загрузкой.

Buffer - сервис, отвечающий за запись, изменение и удаление данных во временном хранилище по запросам от других компонентов.

Uploader - сервис загрузки готовых данных из временного хранилища в Витрину.

Наиболее простой вариант размещения Загрузчика, ИС Источника и Витрины в одном ЦОД приведен на Рисунок - 2.27, стрелками обозначено основное направление передачи данных.

Данный вариант подходит для небольших Витрин данных, где важна простота настройки и экономия ресурсов.

Вариант развертывания стандартного загрузчика в одном ЦОД

Рисунок - 1.4 Вариант развертывания стандартного загрузчика в одном ЦОД

Рисунок - 2.28 отображает вариант с размещением Витрины и ИС Источников в разных ЦОД (стрелками обозначено основное направление передачи данных). В данном случае на стороне ИС Источника разворачивается дополнительный экземпляр Стандартного загрузчика для чтения данных.

Данный вариант является основным для Витрин данных, развернутых на Гостех.

Вариант развертывания стандартного загрузчика с дополнительным экземпляром

Рисунок - 1.5 Вариант развертывания стандартного загрузчика с дополнительным экземпляром

1.4. Ограничения и особенности работы

  1. Поддерживается загрузка только плоских данных (нет вложенных объектов), без необходимости трансформации, т.е. структура данных, получаемая от Источника должна полностью соответствовать структуре данных в Витрине.

Примечание

В случае JDBC Источника доступна трансформация данных Источника к виду, требуемому для Витрины, SQL запросом.

  1. Связь между основной частью Стандартного загрузчика и вынесенными Компонентами для чтения данных может быть только односторонней: Reader → основной частью Стандартного загрузчика (для возможности использования приложения в Гостех).

  2. Функционал сверки поддерживается только для загрузки данных из ИС Источника по протоколу JDBC, при наличии доступа к полному набору данных.

  3. Удаленные ридеры могут работать в различных часовых поясах. Для согласованности времен, при записи данных в служебную БД, временные отметки приводятся к единому часовому поясу, который можно настроить через параметр конфигурации (Раздел 2.2.7.1).

  4. Аутентификация клиента на Компоненте чтения данных не реализована. При необходимости аутентификация должна выполняться внешними сервисами.

  5. При переключении между загрузчиками рекомендуется удалять локальную БД CSV-Uploader для исключения недостижимых идентификаторов.

2. Метаданные стандартного загрузчика

2.1. Объекты конфигурации компонентов

2.1.1. information_system

Назначение: хранение данных об ИС Источников.

Жизненный цикл: создается, изменяется и удаляется Пользователем через API управления метаданными.

Таблица 2.82 information_system

РК

Имя поля

Тип

Not null

Описание

Пример

true

mnemonic

varchar

true

Мнемоника ИС Источника

EGD777

description

varchar

Человекочитаемое название ИС Источника

ЭЖД региона 777

2.1.2. deployer

Назначение: хранение данных о сервисах Deployer, связанных с определенной Информационной системой.

Жизненный цикл: создается, изменяется и удаляется Пользователем через API управления метаданными.

Таблица 2.83 information_system

РК

FK

Имя поля

Тип

Not null

Описание

Пример

true

mnemonic

varchar

true

Мнемоника Deployer

deployer_egd

true

is_mnemonic

varchar

true

Ссылка на мнемонику ИС Источника (Information_system), для которой разворачивается Deployer

EGD777

enabled

boolean

true

Флаг активности Deployer.

При необходимости можно отключить целый Deployer без его удаления из БД.

true

2.1.3. reader

Назначение: хранение данных о Reader’ах, необходимых для запуска определенным Deployer.

Жизненный цикл: создается, изменяется и удаляется Пользователем через API управления метаданными.

Таблица 2.84 reader

РК

FK

Имя поля

Тип

Not null

Описание

Пример

true

mnemonic

varchar

true

Мнемоника сервиса

reader_jdbc_1

true

deployer_mnemonic

varchar

true

Cсылка на мнемонику Deployer, который должен развернуть сервис

deployer_egd

data_flow_type

varchar

Тип потока данных, с которым работает сервис

pull

source_type

varchar

Тип источника, который поддерживает сервис.

Заполняется только для Reader типа pull, для остальных записей null

jdbc

enabled

boolean

true

Флаг активности Deployer.

При необходимости можно отключить целый Deployer без его удаления из БД.

true

true

config_mnemonic

varchar

true

Ссылка на специфичную конфигурацию сервиса

reader_config

2.1.4. config

Назначение: хранение данных о конфигурации Reader’ов.

Жизненный цикл: создается, изменяется и удаляется Пользователем через API управления метаданными.

Таблица 2.85 config

РК

FK

Имя поля

Тип

Not null

Описание

Пример

true

mnemonic

varchar

true

Мнемоника конфигурации

reader_config

config

varchar

true

Конфигурация компонента в формате YAML

(соответствуют секции readers.[].config общего файла настройки, без элемента config

2.2. Объекты загрузки

2.2.1. source

Назначение: хранение данных об Источниках данных.

Жизненный цикл: создается, изменяется и удаляется Пользователем через API управления метаданными.

Таблица 2.86 source

РК

FK

Имя поля

Тип

Not null

Описание

Пример

true

mnemonic

varchar

true

Мнемоника Источника данных

DB_EGD

description

varchar

Человекочитаемое название Источника данных

База данных ЭЖД

true

is_mnemonic

varchar

true

Cсылка на мнемонику ИС Источника

EGD777

type

varchar

true

Тип источника: jdbc, rest, folder

jdbc

source_connect

varchar

true

Параметры подключения к источнику в формате JSON

{
  "connect_jdbc": {
    "url": "jdbc:postgresql://localhost:5432/postgres",
    "user": "postgres",
    "password": "postgres"
  }
}

или

{

"connect_jdbc": {
    "url": "jdbc:prostore://localhost:9090"
  }
}

или

{
    "connect_rest": {
        "protocol": "http",
        "host": "localhost",
        "port": 9098,
        "baseUrl": "/api/v1",
        "auth": {
            "basic": {
                "user": "{USER.ENV}",
                "password": "{PASS.ENV}"
            }
        }
    }
}

или

{
    "connect_folder": {
        "_comment_input_path": "директория с файлами для загрузки",
        "input_path": "/data/input",
        "_comment_process_path": "директория для загружаемых файлов",
        "process_path": "/data/process",
        "_comment_limit_files": "максимальное число файлов, загружаемых в одном сеансе",
        "limit_files": 10,
        "_comment_sort": "используемая сортировка, допустимые значения: name or created",
        "sort": "name",
        "_comment_when_complete": "действие при успешном чтении файла, допустимые значения: move_to or delete",
        "when_complete": {
            "move_to": {
                "path": "/data/readed_success"
            }
        },
        "_comment_exceptionally": "действие при ошибке чтения файла, допустимые значения: move_to or delete",
        "exceptionally": {
            "move_to": {
                "path": "/data/readed_fail"
            }
        }
    }
}

2.2.2. pull_task

Назначение: хранение данных о Задания на загрузку данных в режиме Pull.

Жизненный цикл: создается, изменяется и удаляется Пользователем через API управления метаданными.

Таблица 2.87 pull_task

РК

FK

Имя поля

Тип

Not null

Описание

Пример

true

mnemonic

varchar

true

Мнемоника Задания на загрузку

upload_students

action

varchar

true

Тип операции upsert, delete, truncate, modify

upsert

true

source_mnemonic

varchar

true

Внешний ключ, ссылка на мнемонику источника (Source)

pgEGD777

request

json

true

Запрос к источнику в формате JSON

{ request_sql:
  {query: "select * from a" }
}

или

{ request_rest:
  {method: "GET",
  path: "/student/:id",
  body: null,
  parameters: { id: "12345"}
  }
}

или

пустая строка для folder reader

target_type

varchar

true

Тип целевой базы. Enum: application-database (загрузка данных в Витрину, в т.ч. выравнивающая загрузка), service-database (загрузка хэшей в сервисную БД для Сверки)

application-database

target_datamart

varchar

true

Целевая витрина данных

demo_dev

target_table

varchar

true

Целевая таблица

students

description

varchar

Человекочитаемое описание задачи

Выгрузка учеников

2.2.3. schedule

Назначение: хранение данных о Расписаниях загрузки данных.

Жизненный цикл: создается, изменяется и удаляется Пользователем через API управления метаданными.

Таблица 2.88 schedule

РК

FK

Имя поля

Тип

Not null

Описание

Пример

true

mnemonic

varchar

true

Мнемоника расписания

upload_students_hourly

description

varchar

Описание расписания

Выгрузка студентов каждый час

enabled

boolean

true

Флаг активности расписания

true

true

task_mnemonic

varchar

true

Cсылка на Задания на загрузку (PullTask)

upload_students

cron

varchar

true

Выражение CRON для периодического запуска

1 * * * *

one_time

boolean

Флаг для однократного выполнения

false

overlap-mode

varchar

true

Режим обработки пересекающихся запусков

  • skip - создание Сеанса загрузки пропускается, если в данный момент выполняется другой, созданный по тому же Расписанию.

  • wait - создание следующего Сеанса загрузки откладывается, пока выполняется другой, созданный по тому же Расписанию.

Для one_time расписаний применимо только skip.

skip

2.2.4. session

Назначение: хранение информации о созданных Сеансах загрузки.

Жизненный цикл: создается и очищается приложением через конфигурироемое время.

Таблица 2.89 session

РК

FK

Имя поля

Тип

Not null

Описание

Пример

true

id

bigint

true

Уникальный идентификатор сессии.

Формируется при создании записи, линейно нарастает, используется для обеспечиения FIFO в рамках таблицы

1025

source_mnemonic

varchar

Мнемоника источника

abs5

action

varchar

true

Выполняемое действие: upsert, delete, truncate, modify

upsert

flk_mode

varchar

true

Режим ФЛК для данного Сеанса.

Заполняется менеджером при создании сеанса, используется чтобы передать в сервис FLK нужный режим

warning

component_mnemonic

varchar

Мнемоника сервиса, обрабатывающего Сеанс в данный момент времени

reader_jdbc_1

component_instance_id

varchar (UUID)

Идентификатор экземпляра сервиса

019b0713-0ff5-7935-8578-37af8636e928

target_datamart

varchar

true

Целевая витрина данных

demo_dev

target_table

varchar

true

Целевая таблица

students

source_connect

json

Параметры подключения к источнику.

При pull, копируются из Источника , для push - null.

schedule_mnemonic

varchar

Ссылка на расписание, которое создало сеанс, при push-инициализации сеанса = null

upload_students_hourly

file_sz

int

true

Размер файла в байтах

1532

offset

bigint

Смещение для чтения данных

1

status_code

int

true

Текущий статус сессии

300

error_code

integer

Код ошибки в случае неудачи

5001

error_message

text

Текстовое описание ошибки

Ошибка подключения к источнику

create_ts

timestamp

true

Время создания сессии

2025-08-27 10:00:00

finish_ts

timestamp

Время завершения сессии

2025-08-27 10:05:00

for_system_time

timestamp

true

Метка времени для удаления истории операций.

Применимо только для action truncate.

2019-12-23 15:15:14.736193

compare_session_id

bigint

Cсылка на идентификатор Сеанса сверки (СompareSession), в рамках которого создан Сеанс загрузки

12345

is_file_deleted

boolean

true

Признак удаления файла из буфера, значение по умолчанию false

true

source_fields_metadata

varchar

Информация о типах полей в источнике данных в виде json (ключ - имя поля, значение - тип данных prostore).

Данное поле не используется в REST API Данное поле не используется в REST API

{
"name": "VARCHAR",
"code": "BIGINT"
}

2.2.5. event

Назначение: хранение информации о созданных Событиях загрузки.

Жизненный цикл: создается и очищается приложением через конфигурироемое время.

Таблица 2.90 event

РК

FK

Имя поля

Тип

Not null

Описание

Пример

true

id

bigint

true

Уникальный идентификатор события.

Генерируется на БД поэтому в составе события не передается.

50178

code

int

true

Код события

5001

true

session_id

bigint

Cсылка на идентификатор Сеанса (Session), в рамках которого произошло событие.

upsert

true

component_mnemonic

varchar

true

Cсылка на сервис (Component), создавший событие.

reader_jdbc_1

component_instance_id

varchar

true

Идентификатор экземпляра

019b0713-0ff5-7935-8578-37af8636e928

event_ts

timestamp

true

Временная метка события

2025-08-27 10:01:00

message

varchar

true

Сообщение события

«Компонент назначен»

error_code

integer

Код ошибки в случае неудачи

error_message

varchar

Дополнительные данные в формате JSON или YAML

status_code_from

int

Статус, в котором был сеанс до события

100

status_code_to

int

Статус, в который перешел сеанс после события

101

payload

varchar

Прикладные данные для Менеджера

{"action":"upsert",
"datamart":"univer",
"table":"students",
"forSystemTime":null}

2.3. Объекты ФЛК

2.3.1. flk_conditions

Назначение: хранение проверок для целевых датамартов и таблиц.

Жизненный цикл: создается, изменяется и удаляется Пользователем через API ФЛК.

Таблица 2.91 flk_conditions

РК

FK

Имя поля

Тип

Not null

Описание

Пример

true

datamart

varchar

true

Датамарт, в рамках которого применяются проверки.

demo_dev

true

table

varchar

true

Таблица, в рамках которой применяются проверки.

students

condidtions

varchar

true

YAML представление условий

fields:
  birthday:
    uniq: true
    uniq-with:
    - "code"
    - "passport"
    match: "(\\d{4})\\-(\\d{2})\\-(\\d{2})"
code:
    in:
    - "1"
    - "2"
    - "3"
    - "4"
    - "5"
    - "6"
    - "7"
    - "8"
    - "9"
    - "10"
    uniq: true

2.3.2. validation_error

Назначение: хранение информации о найденных в ходе проведения ФЛК ошибках.

Жизненный цикл: создается и очищается приложением через конфигурироемое время.

Таблица 2.92 validation_error

РК

FK

Имя поля

Тип

Not null

Описание

Пример

true

id

bigint

true

Уникальный идентификатор ошибки

1

true

session_id

bigint

true

Ссылка на Сеанс, в рамках которого найдена ошибка

1025

line

integer

true

Номер строки в данных, где произошла ошибка

154

field

varchar

true

Имя поля с ошибкой

age

code

varchar

true

Код ошибки ФЛК

INVALID_FORMAT

value

text

Значение, которое вызвало ошибку

«abc»

message

text

true

Описание ошибки

Недопустимый формат числа

2.4. Объекты сверки

2.4.1. compare_task

Назначение: хранение данных о Задания на сверку.

Жизненный цикл: создается, изменяется и удаляется Пользователем через API управления метаданными.

Таблица 2.93 compare_task

РК

FK

Имя поля

Тип

Not null

Описание

Пример

true

mnemonic

varchar

true

Мнемоника задачи

Compare1

true

original_source_mnemonic

varchar

true

Мнемоника источника мастер данных

EGD777

true

datamart_source_mnemonic

varchar

true

Мнемоника источника витрины данных

datamart_EGD777

original_request

varchar

true

Запрос к источнику мастер данных в формате JSON для получения хешей (контрольных сумм)

{ request_sql:
  {query: "select id::VARCHAR as pk_cortege, ('x'||md5(row(name,age)::VARCHAR))::bit(64)::bigint as hash_value from foo.cat1" }
}

datamart_request

varchar

true

Запрос к витрине данных в формате JSON, запрос для получения хешей (контрольных сумм)

{ request_sql:
  {query: "select id::VARCHAR as pk_cortege, ('x'||md5(row(name,age)::VARCHAR))::bit(64)::bigint as hash_value from foo.cat1" }
}

сorrection_load_request

varchar

true

Запрос корректирующей загрузки для обновления и добавления записей, задается если нужна корректирующая нужна

{ request_sql:
  {query: "select  a, b, c from aaa.fff  where a in(: pk_keys) " }
}

сorrection_delete_request

varchar

false

Запрос корректирующей загрузки для удаления записей, задается если нужна корректирующая загрузка

{ request_sql:
  {query: "select unnest(STRING_TO_ARRAY(:pk_keys,',')) pkfield " }
}

target_datamart

varchar

true

Целевой датамарт для выравнивания

target_table

varchar

true

Целевая таблица для выравнивания

description

varchar

true

Описание сверки заполняется опционально, позволяет указать кто создал сверку и для каких целей

Сверка важных атрибутов, создал Петров Петр Петрович 1 октября 2025 года, чтобы спать спокойно

Примечание

Чтобы разложить наборы первичных ключей из склейки на ПГ можно пользоваться конструкцией: select split_part(unnest(STRING_TO_ARRAY('1_2,15_17',',')),'_',1) a, split_part(unnest(STRING_TO_ARRAY('1_2,15_17',',')),'_',2) b

В Prostore данная функция отсутствует.

2.4.2. compare_schedule

Назначение: хранение данных о Расписании сверки.

Жизненный цикл: создается, изменяется и удаляется Пользователем через API управления метаданными.

Таблица 2.94 compare_schedule

РК

FK

Имя поля

Тип

Not null

Описание

Пример

true

mnemonic

varchar

true

Мнемоника расписания сверки

CompareScheduler1

true

compare_task_mnemonic

varchar

true

Мнемоника задачи сверки

Compare1

cron

varchar

true

CRON-выражение для расписания

0 0 1 * * ?

enabled

boolean

true

Признак активности расписания

true

one_time

boolean

true

Признак однократного запуска

false

description

varchar

Комментарий к расписанию

Ежедневная сверка

2.4.3. compare_session

Назначение: хранение данных о Сеансах сверки.

Жизненный цикл: создается и очищается приложением через конфигурируемое время.

Таблица 2.95 compare_session

РК

FK

Имя поля

Тип

Not null

Описание

Пример

true

id

bigint

true

Идентификатор сессии

12345

true

compare_schedule_mnemonic

varchar

true

Мнемоника расписания сверки

CompareScheduler1

create_ts

timestamp

true

Дата и время начала сессии

2025-09-30 15:00:05.000

component_mnemonic

varchar

true

Мнемоника компаратора, исполняющего сверку

comparator

component_instance_id

varchar

true

Идентификатор компаратора исполняющего сверку

019b0713-0ff5-7935-8578-37af8636e928

finish_ts

timestamp

Дата и время окончания сессии

2025-09-30 15:55:00.000

status_code

int

true

Статус сессии

350

error_code

integer

Код ошибки в случае неудачи

error_message

text

Текстовое описание ошибки

2.4.4. compare_event

Назначение: хранение данных о Событиях сверки.

Жизненный цикл: создается и очищается приложением через конфигурируемое время.

Таблица 2.96 compare_event

РК

FK

Имя поля

Тип

Not null

Описание

Пример

true

id

bigint

true

Уникальный идентификатор события

50178

code

int

true

Код события

5001

true

compare_session_id

bigint

Cсылка на идентификатор Сеанса сверки (СompareSession), в рамках которого произошло событие.

1234

true

component_mnemonic

varchar

true

Cсылка на сервис (Component), создавший событие.

reader_jdbc_1

component_instance_id

varchar

true

Идентификатор экземпляра

019b0713-0ff5-7935-8578-37af8636e928

event_ts

timestamp

true

Временная метка события

2025-08-27 10:01:00

message

varchar

true

Сообщение события

«Компонент назначен»

error_code

integer

Код ошибки в случае неудачи

error_message

varchar

Дополнительные данные в формате JSON или YAML

status_code_from

int

Статус, в котором был сеанс до события.

200

status_code_to

int

Статус, в который перешел сеанс после события.

201

payload

varchar

Прикладные данные для Менеджера

2.4.5. compare_result

Назначение: хранение данных о Результатах сверки.

Жизненный цикл: создается и очищается приложением через конфигурируемое время.

Таблица 2.97 compare_result

РК

FK

Имя поля

Тип

Not null

Описание

Пример

true

id

bigint

true

Идентификатор записи

1000

pk_cortege

varchar

true

Кортеж PK прикладной записи, сериализованный в строку через разделитель

019b0713-0ff5-7935-8578-37af8636e928

true

compare_session_id

bigint

true

Идентификатор сессии сравнения

12345

difference_type

int

true

Код различия, ENUM

1 - различные хеш суммы;

2 - данных нет в витрине;

3 - данных нет в источнике.

1

hash_original

bigint

хеш мастер-записи, null в случае если difference_type = 3 (данных нет в источнике)

3e968837-add7-4a59-9e65-293c6325b32c

2.4.6. stable_difference

Назначение: хранение данных об Устойчивых расхождениях.

Жизненный цикл: создается и очищается приложением через конфигурируемое время.

Таблица 2.98 stable_difference

РК

FK

Имя поля

Тип

Not null

Описание

Пример

true

true

compare_session_id

bigint

true

Идентификатор сессии сверки

300

true

true

compare_session_prev_id

bigint

true

Идентификатор предыдущей сессии сверки

299

true

pk_cortege

varchar

true

Кортеж первичных ключей

019b0713-0ff5-7935-8578-37af8636e928

difference_type

int

true

Код различия, ENUM

1 - различные хеш суммы;

2 - данных нет в витрине;

3 - данных нет в источнике.

1

true

compare_task_mnemonic

varchar

true

Мнемоника задания сверки

Compare1

2.4.7. correction_attempt

Назначение: хранение данных о Попытках корректировки.

Жизненный цикл: создается и очищается приложением через конфигурируемое время.

Таблица 2.99 correction_attempt

РК

FK

Имя поля

Тип

Not null

Описание

Пример

true

id

bigint

true

Идентификатор попытки исправления

12345

true

compare_session_id

bigint

true

Идентификатор Сеанса сверки

300

true

pk_cortege

varchar

true

Кортеж первичных ключей

019b0713-0ff5-7935-8578-37af8636e928

create_ts

timestamp

true

Дата и время создания записи

2025-09-30 15:00:05.000

true

session_id

bigint

true

Идентификатор Сеанса загрузки, в рамках которого корректировался кортеж первичных ключей

654

true

difference_type

int

true

Тип различия

1

2.4.8. correction_exception

Назначение: хранение данных об Исключениях из корректировки.

Жизненный цикл: создается приложением, предназначены для ручного разбора и удаления Пользователем через API управления метаданными.

Таблица 2.100 correction_exception

РК

FK

Имя поля

Тип

Not null

Описание

Пример

true

id

bigint

true

Идентификатор исключения

4f968837-add7-4a59-9e65-293c6325b32d

pk_cortege

varchar

true

Кортеж первичного ключа исключения

019b0713-0ff5-7935-8578-37af8636e928

original_source_mnemonic

varchar

true

Мнемоника источника мастер данных

EGD777

compare_session_id

bigint

true

Идентификатор сеанса сверки в рамках которого выявлено исключение

1001

true

compare_task_mnemonic

varchar

true

Мнемоника задания сверки

Compare1

3. Функции стандартного загрузчика

3.1. Загрузка данных

В Таблица 2.39 приведен перечень операций, выполняемых стандартным загрузчиком с данными Витрины.

Таблица 3.3 Функции стандартного загрузчика

Операция

Обозначение в метаданных

Метод API подмодуля чтения данных

Тип таблицы Prostore

Поле sys_op

Описание

Загрузка данных

upload

…/upload

Любой

Недопустимо

Выполняется загрузка или обновление данных для переданного набора первичных ключей

Логическое удаление

delete

…/delete

Любой

Недопустимо

Удаление данных по переданному набору первичных ключей, при этом для логических таблиц Витрины данные только помечаются как удаленные.

Модификация данных

modify

…/modify

Логическая

Требуется включать со следующими значениями:

0 - загрузка данных;

1 - удаление данных.

Cовмещение загрузки и логического удаления в одной операции.

Удаление исторических данных

truncate

…/truncate

Для полного удаления данных - любой.

Для удаления исторических данных с момента времени - Логическая.

Недопустимо

Удаление данных, включая исторические. При использовании Reader-rest-push имеется возможность указания момента времени с которого требуется удаления исторических данных в заголовке for_system_time

Операции с данными могут быть инициализированы:

  • со стороны Витрины данных (pull):

    • однократно;

    • по расписанию.

  • ИС Источника (push).

Для инициализации загрузки со стороны Стандартного загрузчика (режим pull) пользователю необходимо с помощью REST-API Стандартного загрузчика (см. раздел с API) или с помощью прямых SQL-запросов к служебной БД (при наличии доступа) создать объекты:

  • Информационная система;

  • Источник нужного типа (source) с привязкой к нужной Информационной системе;

  • Задание на загрузку (pull_task) для созданного Источника;

  • Расписание (schedule) срабатывания для созданного Задания на загрузку.

    После создания данных объектов нужно развернуть Reader с типом потока данных pull, того же Типа источника и связанный с той же Информационной системой.

  • Расписание (schedule) срабатывания для созданного Задания на загрузку.

Пример настроек для pull режима загрузки данных:

  • REST

-- Создание информационной системы
POST /api/v1/information-systems
{
  "description": "Моя информационная система",
  "mnemonic": "my_information_system"
}

-- Создание Источника с типом folder. JSON-объект в поле source_connect должен передаваться в виде строки,
-- для этого необходимо добавить escape символы
POST /api/v1/sources
{
  "description": "Мой Источник",
  "is_mnemonic": "my_information_system",
  "type": "folder",
  "source_connect": "\n{\n \"connect_folder\": {\n \"_comment_input_path\": \"директория с файлами для загрузки\",\n \"input_path\": \"/upload/input\",\n \"_comment_process_path\": \"директория для загружаемых файлов\",\n \"process_path\": \"/upload/process\",\n \"_comment_limit_files\": \"максимальное число файлов, загружаемых в одном сеансе\",\n \"limit_files\": 10,\n \"_comment_sort\": \"используемая сортировка, допустимые значения: name or created\",\n \"sort\": \"name\",\n \"_comment_when_complete\": \"действие при успешном чтении файла, допустимые значения: move_to or delete\",\n \"when_complete\": {\n \"move_to\": {\n \"path\": \"/upload/read_success\"\n }\n },\n \"_comment_exceptionally\": \"действие при ошибке чтения файла, допустимые значения: move_to or delete\",\n \"exceptionally\": {\n \"move_to\": {\n \"path\": \"/data/read_fail\"\n }\n }\n }\n}\n",
  "mnemonic": "my_source"
}

-- Создание Задания на загрузку
POST /api/v1/pull-tasks
{
  "action": "upsert",
  "source_mnemonic": "my_source",
  "request": "",
  "target_type": "application-database",
  "target_datamart": "foo",
  "target_table": "cat1",
  "description": "Мое задание на загрузку",
  "mnemonic": "my_task"
}

-- Создание Расписания
POST /api/v1/schedules
{
  "description": "Мое расписание",
  "enabled": true,
  "task_mnemonic": "my_task",
  "cron": "*/5 * * * * *",
  "one_time": true,
  "overlap_mode": "skip",
  "mnemonic": "my_schedule"
}
  • SQL

-- Создание Задания на загрузку
POST /api/v1/pull-tasks
{
  "action": "upsert",
  "source_mnemonic": "my_source",
  "request": "",
  "target_type": "application-database",
  "target_datamart": "foo",
  "target_table": "cat1",
  "description": "Мое задание на загрузку",
  "mnemonic": "my_task"
}

-- Создание Расписания
POST /api/v1/schedules
{
  "description": "Мое расписание",
  "enabled": true,
  "task_mnemonic": "my_task",
  "cron": "*/5 * * * * *",
  "one_time": true,
  "overlap_mode": "skip",
  "mnemonic": "my_schedule"
}

-- Загрузка SQL --
-- Создание информационной системы
insert into persistence.information_system (mnemonic, description)
values ('my_information_system','Моя информационная система');

-- Создание Источника с типом folder
insert into persistence."source" (mnemonic, description, is_mnemonic, type, source_connect)
values('my_source','Мой Источник','my_information_system','folder',
'{
  "connect_folder": {
    "_comment_input_path": "директория с файлами для загрузки",
    "input_path": "/upload/input",
    "_comment_process_path": "директория для загружаемых файлов",
    "process_path": "/upload/process",
    "_comment_limit_files": "максимальное число файлов, загружаемых в одном сеансе",
    "limit_files": 10,
    "_comment_sort": "используемая сортировка, допустимые значения: name or created",
    "sort": "name",
    "_comment_when_complete": "действие при успешном чтении файла, допустимые значения: move_to or delete",
    "when_complete": {
      "move_to": {
        "path": "/upload/read_success"
      }
    },
    "_comment_exceptionally": "действие при ошибке чтения файла, допустимые значения: move_to or delete",
    "exceptionally": {
      "move_to": {
        "path": "/data/read_fail"
      }
    }
  }
}'
);

Для инициализации загрузки со стороны Источника (push) необходимо:

  • развернуть Reader с типом потока данных push;

  • обратиться к одному из методов API данного сервиса.

Описание объектов приведено в Раздел 2.3.6.2.

Reader может быть развернут и сконфигурирован:

  • средствами конфигурационного файла - для связывания c Информационной системой необходимо добавить ее мнемонику в настройках Reader в общем конфигурационном файле приложения;

Пример конфигурации:

readers:
- mnemonic: push-reader # Уникальный идентификатор в рамках manager
    enabled: true
    data-flow-type: push
    source-type: rest
    is-mnemonic: my_information_system
    config:
    file-size:
        restriction: ${SEND_FILE_SIZE_RESTRICTION:512MB}
    rest-timeout: ${REST_TIMEOUT:60s} # Таймаут обработки запроса. 0 - таймаут отключен
    stream:
        avro-codec: zstd  # zstd/none
    validation:
        charset-check-enabled: true # признак выполнения проверки кодировки
        valid-charsets: [ UTF-8, US-ASCII, TIS-620 ] # допустимые кодировки для механизма автоопределения
    # Предельный размер отчета синхронной проверки, ограничение нужно чтобы не выйти за ограничение heap
    # при формировании отчета в памяти. При срабатывании предела в лог приложения выдается предупреждение.
    # Получив отчет лимитированной длины, клиент должен понимать что получил не весь отчет об ошибках. При увеличении
    # этого параметра необходимо внимательно следить за утилизацией памяти приложения. Размер отчета считается в числе
    # записей, значение <=0 означает неограниченный отчет, такая настройка опасна падением приложения по OutOfMemory.
    report-max-length: 10_000
    csv-parser:
        # Символ разделителя значений
        separator: ${CSV_PARSER_SEPARATOR:;}
        # Символ кавычки
        quote-char: ${CSV_PARSER_QUOTE_CHAR:"}
        # Символ экранирования значений
        escape-char: ${CSV_PARSER_ESCAPE_CHAR:'}
        # Настройка интерпретации значений как null. Допустимые значения:
        #  - EMPTY_SEPARATORS - пустое значение между двумя разделителями, например ;;
        #  - EMPTY_QUOTES - пустые кавычки, например ;"";
        #  - BOTH - оба варианта
        #  - NEITHER - никогда. Пустая строка всегда определяется как пустая строка
        field-as-null: ${CSV_PARSER_FIELD_AS_NULL:EMPTY_SEPARATORS}
  • средствами служебной Базы данных - для связывания c Информационной системой необходимо создать согласованные между собой объекты метаданных Deployer (1), Config (2) и Reader (3).

Внимание

Порядок создания данных объектов важен!

Пример создания с использованием REST-API

-- Создание Deployer
POST /api/v1/deployers
{
  "is_mnemonic": "my_information_system",
  "enabled": true,
  "mnemonic": "my_deployer"
}

-- Создание конфигурации Reader
POST /api/v1/configs
{
  "config": "\nfile-size:\n restriction: ${SEND_FILE_SIZE_RESTRICTION:512MB}\nrest-timeout: ${REST_TIMEOUT:60s} # Таймаут обработки запроса. 0 - таймаут отключен\nstream:\n avro-codec: zstd # zstd/none\nvalidation:\n charset-check-enabled: true # признак выполнения проверки кодировки\n valid-charsets: [ UTF-8, US-ASCII, TIS-620 ] # допустимые кодировки для механизма автоопределения\n# Предельный размер отчета синхронной проверки, ограничение нужно чтобы не выйти за ограничение heap\n# при формировании отчета в памяти. При срабатывании предела в лог приложения выдается предупреждение.\n# Получив отчет лимитированной длины, клиент должен понимать что получил не весь отчет об ошибках. При увеличении\n# этого параметра необходимо внимательно следить за утилизацией памяти приложения. Размер отчета считается в числе\n# записей, значение <=0 означает неограниченный отчет, такая настройка опасна падением приложения по OutOfMemory.\nreport-max-length: 10_000\ncsv-parser:\n separator: ${CSV_PARSER_SEPARATOR:;} # Символ разделителя значений\n quote-char: ${CSV_PARSER_QUOTE_CHAR:\"} # Символ кавычки\n escape-char: ${CSV_PARSER_ESCAPE_CHAR:'} # Символ экранирования значений\n # Настройка интерпретации значений как null. Допустимые значения:\n # - EMPTY_SEPARATORS - пустое значение между двумя разделителями, например ;;\n # - EMPTY_QUOTES - пустые кавычки, например ;\"\";\n # - BOTH - оба варианта\n # - NEITHER - никогда. Пустая строка всегда определяется как пустая строка\n field-as-null: ${CSV_PARSER_FIELD_AS_NULL:EMPTY_SEPARATORS}\n",
  "mnemonic": "reader_folder_pull"
}

-- Создание Reader
POST /api/v1/readers
{
  "deployer_mnemonic": "my_deployer",
  "data_flow_type": "pull",
  "source_type": "folder",
  "enabled": true,
  "config_mnemonic": "reader_folder_pull",
  "mnemonic": "reader_folder_pull"
}

Пример создания с использованием SQL

-- Создание Deployer
insert into persistence.deployer (mnemonic, is_mnemonic, enabled)
values('my_deployer', 'my_information_system', true);

-- Создание конфигурации Reader
insert into persistence.config (mnemonic, config)
values('reader_folder_pull', '
file-size:
  restriction: \${SEND_FILE_SIZE_RESTRICTION:512MB}
rest-timeout: \${REST_TIMEOUT:60s} # Таймаут обработки запроса. 0 - таймаут отключен
stream:
  avro-codec: zstd  # zstd/none
validation:
  charset-check-enabled: true # признак выполнения проверки кодировки
  valid-charsets: [ UTF-8, US-ASCII, TIS-620 ] # допустимые кодировки для механизма автоопределения
# Предельный размер отчета синхронной проверки, ограничение нужно чтобы не выйти за ограничение heap
# при формировании отчета в памяти. При срабатывании предела в лог приложения выдается предупреждение.
# Получив отчет лимитированной длины, клиент должен понимать что получил не весь отчет об ошибках. При увеличении
# этого параметра необходимо внимательно следить за утилизацией памяти приложения. Размер отчета считается в числе
# записей, значение <=0 означает неограниченный отчет, такая настройка опасна падением приложения по OutOfMemory.
report-max-length: 10_000
csv-parser:
    separator: \${CSV_PARSER_SEPARATOR:;} # Символ разделителя значений
    quote-char: \${CSV_PARSER_QUOTE_CHAR:"} # Символ кавычки
    escape-char: \${CSV_PARSER_ESCAPE_CHAR:\'} # Символ экранирования значений
    # Настройка интерпретации значений как null. Допустимые значения:
    #  - EMPTY_SEPARATORS - пустое значение между двумя разделителями, например ;;
    #  - EMPTY_QUOTES - пустые кавычки, например ;"";
    #  - BOTH - оба варианта
    #  - NEITHER - никогда. Пустая строка всегда определяется как пустая строка
    field-as-null: \${CSV_PARSER_FIELD_AS_NULL:EMPTY_SEPARATORS}
');

-- Создание Reader
insert into persistence.component (mnemonic, deployer_mnemonic, data_flow_type, source_type, enabled, config_mnemonic)
values('reader_folder_pull', 'my_deployer', 'pull', 'folder', true, 'reader_folder_pull');

Варианты конфигурирования Reader описаны в Раздел 2.2.7.1.

В результате инициализации создается Сеанс загрузки.

Жизненный цикл Сеанса загрузки представлен в разделе Статусная модель сеанса загрузки.

В процессе обработки Сеанса загрузки создаются События загрузки (Event), которые позволяют детально отследить этапы загрузки данных, возникающие ошибки и замедление. Описание событий представлено в разделе События модуля.

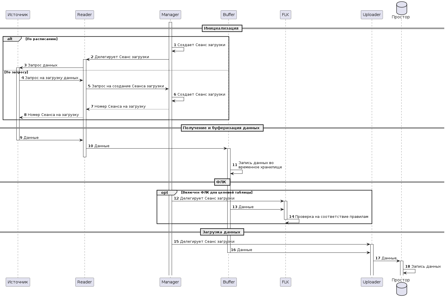
3.1.1. Алгоритм загрузки

Рисунок - 2.29 содержит диаграмму последовательности загрузки данных.

Диаграмма последовательности загрузки данных

Рисунок - 3.10 Диаграмма последовательности загрузки данных

  1. Инициализация.

    а) По расписанию:

    1. Manager создает сеанс загрузки согласно установленному Расписанию;

    2. Manager делегирует сеанс загрузки в Reader;

    3. Reader запрашивает данные в Источнике;

    б) По запросу:

    1. Источник данных инициирует запрос на загрузку данных к Reader;

    2. Reader перенаправляет запрос на создание Сеанса загрузки в Manager;

    3. Manager создает сеанс загрузки;

    4. Manager возвращает в Reader номер сеанса загрузки и другую служебную информацию;

    5. Reader передает номер сеанса загрузки Источнику.

  2. Получение и буферизация данных.

    а) Источник передает запрошенные данные в Reader;

    б) Reader конвертирует в avro и перенаправляет полученные данные в Buffer;

    в) Buffer сохраняет данные во временное хранилище.

  3. ФЛК (опционально).

    а) Manager делегирует сеанс загрузки модулю ФЛК;

    б) Buffer передает данные модулю ФЛК;

    в) Модуль ФЛК выполняет проверку данных на соответствие установленным правилам (подробная информация о режимах ФЛК и правилах представлена в Раздел 2.3.6.3.1.3).

  4. Загрузка данных.

    а) Manager делегирует Сеанс загрузки к Uploader;

    б) Buffer передает данные Сеанса загрузки в Uploader;

    в) Uploader выполняет передачу данных в Prostore;

    г) Prostore осуществляет требуемые действия с данными.

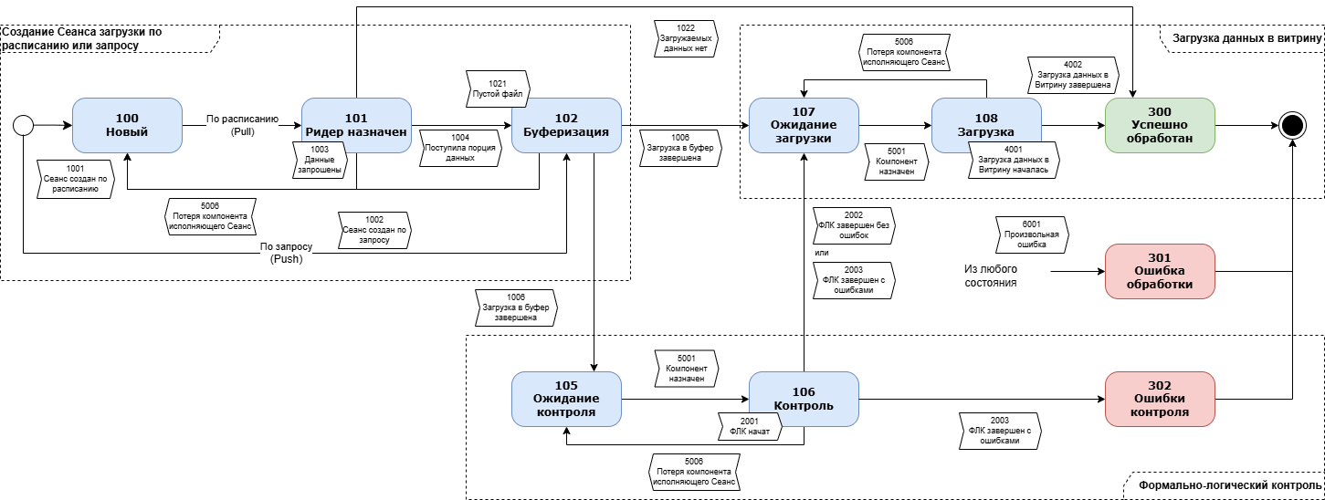
3.1.2. Статусная модель сеанса загрузки

Рисунок - 2.30 содержит диаграмму статусной модели сеанса загрузки.

Диаграмма статусной модели сеанса загрузки

Рисунок - 3.11 Диаграмма статусной модели сеанса загрузки

Статусная модель сеанса загрузки приведена в Таблица 2.40

Таблица 3.4 Статусная модель сеанса загрузки

Код

Название

Описание

Финальный статус

Действия при получении данного статуса

0

Идентификатор запроса не обнаружен

Технический статус, например сеанс уже удалили или запросили по ошибочному идентификатору

Да

Использовать действующий номер Сеанса

100

Новый

Создан новый сеанс загрузки данных, ожидается назначение сеанса для Reader, который будет выгружать данные

Нет

Выполнить повторный запрос статуса с некоторой задержкой.

Рекомендуемая задержка 30сек.

101

Reader назначен

Сеанс загрузки данных назначен для Reader, ожидается получение данных от Reader

Нет

Выполнить повторный запрос статуса с некоторой задержкой.

Рекомендуемая задержка 30сек.

102

Буферизация

Reader получает данные от источника и начал передачу данных в Buffer

Нет

Выполнить повторный запрос статуса с некоторой задержкой.

Рекомендуемая задержка 30сек.

105

Ожидание контроля

Переход в этот статус выполняется после окончания буферизации или трансформации, в случае, если ФЛК для данного сеанса включен.

Ожидается назначение компонента ФЛК, который будет выполнять проверки поступающих в витрину данных.

Нет

Выполнить повторный запрос статуса с некоторой задержкой.

Рекомендуемая задержка 30сек.

106

Контроль (ФЛК)

Выполняется ФЛК

Нет

Выполнить повторный запрос статуса с некоторой задержкой.

Рекомендуемая задержка 30сек.

107

Ожидание загрузки

Ожидается назначение загружающего компонента Uploader

Нет

Выполнить повторный запрос статуса с некоторой задержкой.

Рекомендуемая задержка 30сек.

108

Загрузка

Uploader назначен, выполняется загрузка данных в витрину

Нет

Выполнить повторный запрос статуса с некоторой задержкой.

Рекомендуемая задержка 30сек.

300

Успешно обработан

Конечный статус успешной обработки задания (в том числе если были пропущены строки не соответствующие ФЛК)

Да

Если установлен режим ФЛК skip_string или skip_string_except_last, то необходимо запросить отчет ФЛК, обратившись к standard-loader c компонентом ФЛК запросом GET api/v3/requests/{session_id}/report/.

При наличии пропущенных при загрузке строк проанализировать и устранить выявленные недочеты в загружаемых данных или скорректировать проверки ФЛК.

В других случаях действия не требуются.

301

Ошибка обработки

Ошибка обработки сеанса, файл не загружен

Да

Необходимо:

изучить содержимое вернувшегося поля description;

  • если суть проблемы не ясна из предыдущего пункта, изучить События Сеанса загрузки;

  • если суть проблемы не ясна из предыдущего пункта изучить содержимое логов приложений на предмет наличия ошибок:

    • standard-loader;

    • query-execution-core.

302

Ошибка контроля

Ошибки ФЛК, файл не загружен

Да

В процессе ФЛК выявлены ошибки, необходимо запросить отчет ФЛК, обратившись к standard-loader c компонентом ФЛК запросом GET api/v3/requests/{session_id}/report/.

Далее проанализировать и устранить выявленные недочеты в загружаемых данных или скорректировать проверки ФЛК.

3.1.3. Форматно-догический контроль

Для включения ФЛК пользователю необходимо:

  • настроить режим ФЛК в конфигурации модуля (Раздел Раздел 2.2.7.1.1):

    • указать flk: enabled = true;

    • задать manager → flk → mode;

  • добавить правила ФЛК (FLKCondition) для целевой Витрины и таблицы при помощи API Стандартного загрузчика (Раздел Раздел 2.3.6.5).

Правила ФЛК задаются в разрезе целевой Витрины и таблицы, для которых можно задать следующие проверки:

  • проверка уникальности полей:

    • по сочетанию атрибутов (для комплексных ключей);

    • по заданному атрибуту;

  • сравнение значения с константой;

  • соответствие регулярному выражению.

Для одного поля возможно создать не более одной проверки одного типа, при этом у каждого поля может быть несколько проверок разных типов.

3.1.3.1. Режимы ФЛК

Для настройки mode реализованы режимы:

  • skip_string - пропускаются строки не прошедшие ФЛК;

  • warning - строки не прошедшие ФЛК выводятся в лог приложения, а также добавляются в Журнал ФЛК;

  • skip_file - Сеанс загрузки отменяется если найдена хотя бы одна строка не прошедшая ФЛК, при этом ФЛК с формированием Журнала проводится для всего объема данных;

  • skip_on_first_error - Сеанс загрузки отменяется если найдена хотя бы одна строка не прошедшая ФЛК, при этом ФЛК с формированием Журнала завершаются на первой встреченной ошибке;

  • skip_string_except_last - пропускаются строки не прошедшие ФЛК по уникальности кроме последней.

3.1.3.2. Проверка уникальности по одному или по сочетанию полей

Пример запроса для проверки уникальности по группе файлов:

fields:
--проверка уникальности по одному полю
  snils:
    uniq: true
--проверка по сочетанию полей
  id:
    uniq: true
    uniq-with: [type,region]

3.1.3.3. Проверка сравнения значения с константой

Проверка осуществляется для значений каждого поля в соответствии с заданным правилом, которое включает в себя проверку сравнения с константой (>, <, >=, <=, =, !=).

fields:
  # условие или
  type:
    in: ["1","2","3"]
  # условие больше и меньше
  age:
    ">": 6
    "<": 19
  # условие равенства
  subject:
    "=": "math"
  # условие не равно
  mark:
    '!=": null

3.1.3.4. Проверка соответствия регулярному выражению

Проверка соответствия регулярному выражению должна выполняется на основе Java Util Regexp (https://docs.oracle.com/javase/7/docs/api/java/util/regex/package-summary.html)

fields:
  birthday:
  # ограничение на формат даты ГГГГ-ММ-ДД: 4 цифры года, 2 цифры месяца и 2 цифры дня
    match: "(\\d{4})\\-(\\d{2})\\-(\\d{2})"

3.2. Сверка данных

Стандартный загрузчик позволяет выполнять сверку части или всех данных между Источником и Витриной с точностью до конкретной записи, без остановки текущей загрузки данных и возможностью автоматической корректировкой отличающихся данных.

Примечание

Функция сверки доступна только для источников с типом JDBC

Для инициализации сверки пользователю (с помощью API Стандартного загрузчика (Раздел 2.3.6.5) или с помощью прямых запросов к служебной БД (при наличии доступа) необходимо создать следующие объекты:

  • Информационные системы:

    • Источника;

    • Витрины данных;

  • Источники (source) типа JDBC с привязкой к соответствующим Информационным системам:

    • для подключения к СУБД Источника;

    • для подключения к Витрине данных.

  • Задание на сверку (compare_task) со ссылками на созданные Источники.

  • Расписание (compare_schedule) срабатывания для созданного Задания на сверку.

После создания объектов необходимо развернуть сервисы чтения данных по аналогии с загрузкой данных (Раздел 2.3.6.3.1).

Пример настроек для сверки данных:

  • REST

-- Создание информационных систем
POST /api/v1/information-systems
{
  "description": "Информационная система Источника",
  "mnemonic": "original_information_system"
},
{
  "description": "Информационная система Витрины",
  "mnemonic": "datamart_information_system"
}

-- Создание Источников с типом jdbc. JSON-объект в поле source_connect должен передаваться в виде строки,
-- для этого необходимо добавить escape символы
POST /api/v1/sources
{
    "description": "Мой источник",
    "is_mnemonic": "original_information_system",
    "type": "jdbc",
    "source_connect": "\n{\n \"jdbc\": {\n \"url\": \"jdbc:postgresql://postgres:5432/test1\",\n \"user\": \"dtm\",\n \"password\": \"dtm\"\n }\n}\n",
    "mnemonic": "original_source"
},
{
    "description": "Источник Витрина данных",
    "is_mnemonic": "datamart_information_system",
    "type": "jdbc",
    "source_connect": "\n{\n \"jdbc\": {\n \"url\": \"jdbc:prostore://prostore:9090\"\n }\n}\n",
    "mnemonic": "datamart_source"
}

-- Создание Задания на сверку. JSON-объект в полях original_request, datamart_request, correction_delete_request, correction_load_request
-- должен передаваться в виде строки, для этого необходимо добавить escape символы
POST /api/v1/compare-tasks
{
    "original_source_mnemonic": "original_source",
    "datamart_source_mnemonic": "datamart_source",
    "original_request": "\n{\n \"sql\": {\n \"query\": \"SELECT id::VARCHAR as pk_cortege, ('x'||md5(row(lastname,firstname,patronymic,birthdate)::VARCHAR))::bit(64)::bigint as hash_value FROM standard_loader.students_college_actual WHERE active = true\"\n }\n}\n",
    "datamart_request": "\n{\n \"sql\": {\n \"query\": \"SELECT CAST(id AS VARCHAR) as pk_cortege, CHECK_SUM_INT64(ROW(lastname, firstname, patronymic, CAST(birthdate AS VARCHAR))) as hash_value FROM receiver.students_college WHERE active = true\"\n }\n}\n",
    "target_datamart": "receiver",
    "target_table": "students_college",
    "correction_delete_request": "\n{\n \"sql\": {\n \"query\": \"SELECT id FROM receiver.students_college WHERE id in(:pk_keys)\"\n }\n}\n",
    "correction_load_request": "\n{\n \"sql\": {\n \"query\": \"SELECT * FROM standard_loader.students_college_actual WHERE id in(:pk_keys)\"\n }\n}\n",
    "description": "Моя сверка",
    "mnemonic": "my_compare"
}

-- Создание Расписания сверки
POST /api/v1/compare-schedules
{
  "compare_task_mnemonic": "my_compare",
  "cron": "*/5 * * * * *",
  "description": "Мое расписание сверки",
  "enabled": true,
  "mnemonic": "my_compare_schedule",
  "one_time": false
}
  • SQL

-- Создание информационных систем
insert into persistence.information_system (mnemonic, description)
values
('original_information_system','Информационная система Источника'),
('datamart_information_system','Информационная система Витрины');

-- Создание Источников с типом jdbc
insert into persistence."source" (mnemonic, description, is_mnemonic, type, source_connect)
values
('original_source', 'Мой источник', 'source_information_system', 'jdbc', '
{
  "connect_jdbc": {
    "url": "jdbc:postgresql://postgres:5432/test1",
    "user": "dtm",
    "password": "dtm"
  }
}
'),
('datamart_source', 'Источник Витрина данных', 'datamart_information_system', 'jdbc', '
{
  "jdbc": {
    "url": "jdbc:prostore://prostore:9090"
  }
}
'),

-- Создание Задания на сверку
insert into compare_task
(mnemonic, original_source_mnemonic, datamart_source_mnemonic, original_request, datamart_request, correction_load_request, correction_delete_request, target_datamart, target_table, description)
values('my_compare', 'original_source', 'datamart_source', '
{
  "sql": {
    "query": "SELECT id::VARCHAR as pk_cortege, ('x'||md5(row(lastname,firstname,patronymic,birthdate)::VARCHAR))::bit(64)::bigint as hash_value FROM standard_loader.students_college_actual WHERE active = true"
  }
}
','
{
  "sql": {
    "query": "SELECT CAST(id AS VARCHAR) as pk_cortege, CHECK_SUM_INT64(ROW(lastname, firstname, patronymic, CAST(birthdate AS VARCHAR))) as hash_value FROM receiver.students_college WHERE active = true"
  }
}
', '
{
  "sql": {
    "query": "SELECT * FROM standard_loader.students_college_actual WHERE id in(:pk_keys)"
  }
}
', '
{
  "sql": {
    "query": "SELECT id FROM receiver.students_college WHERE id in(:pk_keys)"
  }
}
', 'receiver', 'students_college', 'Моя сверка');

-- Создание Расписания сверки
insert into compare_schedule
(mnemonic, compare_task_mnemonic, cron, enabled, one_time, description)
values('my_compare_schedule', 'my_compare', '*/5 * * * * *', true, false, 'Мое расписание сверки');

В результате инициализации по заданному расписанию создаются Сеансы сверки. Жизненный цикл Сеанса загрузки представлен в разделе Раздел 2.3.6.3.2.2.

В процессе обработки каждого Сеанса сверки создаются:

  • события сверки (compare_event), которые позволяют детально отследить этапы выполнения сверки. Описание событий представлено в разделе Раздел 2.3.6.4.

  • журнал Результатов сверки (compare_result), в котором содержатся все выявленные расхождения между данными Источника и Витрины;

  • журнал Устойчивых расхождений (stable_difference), в котором содержатся расхождения, сохраняющиеся на протяжении двух последовательных сеансов сверки, при условии неизменности оригинальных данных в Источнике.

Также, в случае включения автоматической корректировки, создаются:

  • журнал Попыток корректировки (correction_attempt), в котором содержатся первичные ключи записей и ссылки на Сеансы корректирующей загрузки, в рамках которых данные записи корректировались;

  • журнал Исключений из корректировки (correction_exception), в котором содержатся первичные ключи записей, которые не удалось автоматически скорректировать. Данные записи предназначены для ручного разбора и будут исключены из дальнейшей автоматической корректировки.

Описание объектов приведено в разделе Раздел 2.3.6.2.

3.2.1. Алгоритм сверки

Рисунок - 2.31 содержит диаграмму последовательности обработки Сеанса сверки.

Диаграмма последовательности обработки Сеанса сверки

Рисунок - 3.12 Диаграмма последовательности обработки Сеанса сверки

  1. Инициализация и загрузка контрольных сумм:

    а) Comparator создает Сеанс сверки;

    б) Comparator делегирует Manager создание Сеансов загрузки контрольных сумм;

    в) Manager создает Сеансы загрузки из Источника и Витрины;

    г) Manager делигирует выполнение Сеансов загрузки подходящим Reader’ам;

    д) Reader’ы получают Сеансы загрузки и инициируют запросы к Источнику и Витрине данных для получения контрольных сумм;

    е) Источник и Витрина данных вычисляют и передают контрольные суммы Reader;

    ж) Reader загружает контрольные суммы в служебную базу данных (при этом используется штатный механизм загрузки).

  2. Сравнение контрольных сумм:

    а) Comparator отправляет запрос к Служебной БД на сравнение контрольных сумм;

    б) Служебная БД выполняет сравнение и возвращает выявленные расхождения;

    в) Если расхождения не обнаружены, Comparator завершает процесс сверки;

    г) Если расхожнения обнаружены, Comparator формирует журнал Результатов сверки в Служебной БД и переходит к вычислению Устойчивых расхождений.

  3. Вычисление устойчивых расхождений:

    а) Comparator проверяет наличие данных минимум двух смежных сверок;

    б) Если данных недостаточно, Comparator завершает процесс сверки;

    в) Если данных достаточно, Comparator выполняет вычисление устойчивых расхождений;

    г) Если Устойчивые расхождения не выявлены, Comparator завершает процесс сверки;

    д) Если Устойчивые расхождения выявлены, Comparator формирует журнал Устойчивых расхождений;

    е) Comparator проверяет необходимость корректировки.

  4. Фаза корректировки данных:

    а) Если корректировка включена, Comparator обновляет журнал Исключений из корректировки;

    б) Comparator делегирует Manager создание Сеансов корректирующей загрузки для всех Устойчивых расхождений, за вычетом Исключений из корректировки;

    в) Comparator Формирует журнал Попыток корректировки;

    г) Manager создает Сеансы корректирующей загрузки;

    д) Manager делегирует сеансы корректирующей загрузки подходящему Reader’у;

    е) Ридер получает делегированные Сеансы корректирующей загрузки и запрашивает данные в Источнике;

    ж) Источник возвращает Reader’у запрошенные данные;

    з) Reader передает корректирующие данные в Витрину (при этом используется штатный механизм загрузки);

    и) Витрина загружает данные в целевую таблицу.

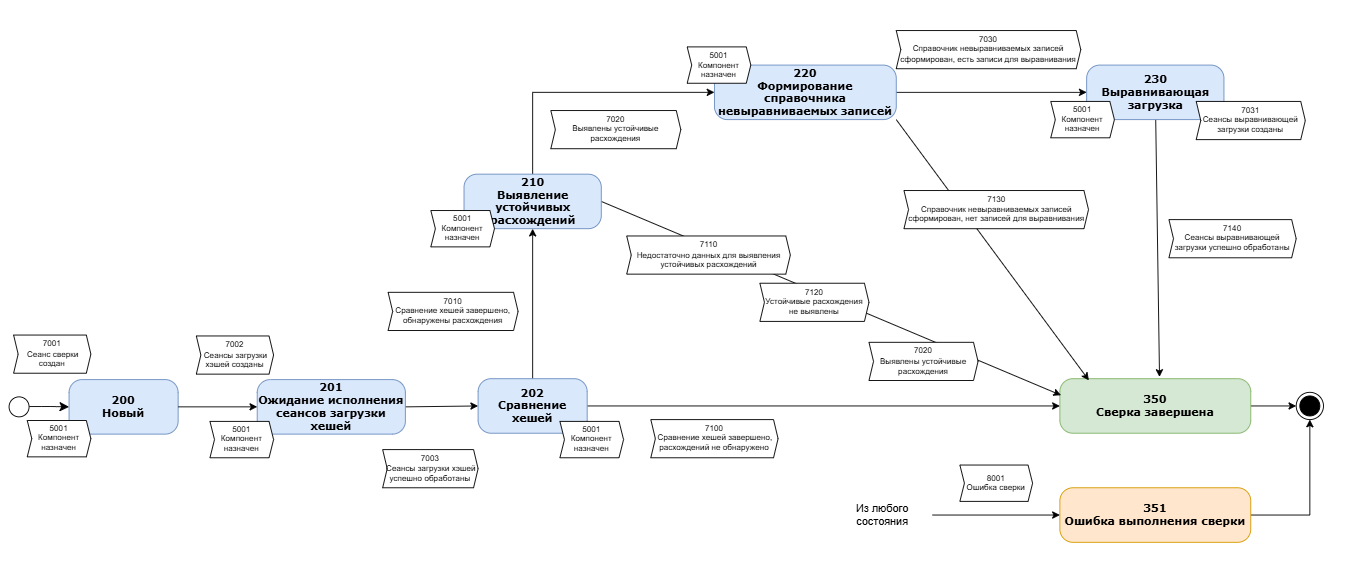
3.2.2. Статусная модель Сеанса сверки

Сверка может включать лишь одну пару загрузок хешей и их сравнение, либо может так же включать дополнительные действия по выявлению устойчивых расхождений данных, или даже серию загрузок ключей и их сравнений.

Статусная модель Сеанса сверки

Рисунок - 3.13 Статусная модель Сеанса сверки

Статусная модель сеанса сверки приведена в Таблица 2.41

Таблица 3.5 Статусная модель сеанса сверки

Код

Название

Описание

Финальный статус

Действия при получении данного статуса

200

Новый

Создан новый сеанс Сверки, ожидается назначение Компаратору, который будет выгружать данные

Нет

Выполнить повторный запрос статуса с некоторой задержкой.

Рекомендуемая задержка 30сек.

201

Ожидание исполнение сеансов загрузки хешей

Созданы сеансы загрузки контрольных сумм, ожидается их исполнение

Нет

Выполнить повторный запрос статуса с некоторой задержкой.

Рекомендуемая задержка 30сек.

202

Сравнение хешей

Контрольные суммы данных Источника и Витрины загружены в служебную БД, выполняется их сравнение

Нет

Выполнить повторный запрос статуса с некоторой задержкой.

Рекомендуемая задержка 30сек.

210

Выявление устойчивых расхождений

Выявлены расхождения между данными Источника и Витрины, выполняется сравнение расхождений с предыдущим Сеансом Сверки для выявления устойчивых расхождений

Нет

Выполнить повторный запрос статуса с некоторой задержкой.

Рекомендуемая задержка 30сек.

211

Формирование справочника невыравниваемых записей

Выявлены устойчивые расхождения, выполняется анализ результатов прошлой корректирующей загрузки для выявления записей не поддающихся автоматической корректировке

Нет

Выполнить повторный запрос статуса с некоторой задержкой.

Рекомендуемая задержка 30сек.

230

Выравнивающая загрузка

В Задании сверки настроена автоматическая корректировка, а так же найдены записи для которых она возможна.

Сеансы корректирующей загрузки созданы, ожидается их исполнение

Нет

Выполнить повторный запрос статуса с некоторой задержкой.

Рекомендуемая задержка 30сек.

350

Сверка завершена

Конечный статус успешной обработки задания

Да

Необходимо изучить результаты проведенной Сверки:

  • Устойчивые расхождения:

При наличии Устойчивых расхождений и включенном механизме автоматической корректировки данных, изучить также:

  • попытки выравнивания:

  • справочник Некорректируемых записей:

    • метод GET /api/v1/correction-exceptions (Раздел 2.3.6.5);

    • проанализировать динамику метрики correction_exception_count_total (Таблица 7.1).

351

Ошибка выполнения сверки

Ошибка обработки сеанса, сверка не произведена

Да

Необходимо

  • изучить содержимое вернувшегося поля description;

  • если суть проблемы не ясна из предыдущего пункта, изучить События Сеанса сверки;

  • если суть проблемы не ясна из предыдущего пункта изучить содержимое логов приложений на предмет наличия ошибок:

    • standard-loader;

    • query-execution-core.

4. События модуля

Таблица 4.15 События модуля

Код события

Источник

Сообщение

Перевод из статуса

(status_from)

Перевод в статус

(status_to)

Прикладные данных

(payload)

Примечание

События создания сеансов (таблица БД: event)

1001

Manager

Сеанс создан по расписанию

100 Новый

1002

Reader

Сеанс создан по запросу

100 Новый

session

1003

Reader

Данные запрошены

1004

Buffer

Поступила порция данных

100 Новый

101 Reader назначен

102Буферизация

chunk_num

1006

Buffer

Загрузка в буфер завершена

102 Буферизация

105 Ожидание контроля

107 Ожидание загрузки

file_sz

1007

Manager

Неудачная попытка создания Сеанса. skip

1008

Manager

Неудачная попытка создания Сеанса. wait

1020

Reader

Обработка нового файла

file_name

1021

Reader

Пустой файл, прикладные данные отсутствуют

file_name

Применимо только для reader folder pull, сообщает о факте обработки пустого файла, но при этом в сеансе могут быть и другие файлы

1022

Reader

Загружаемых данных нет

Reader назначен

300 Успешно обработан

Например по JDBC получили пустое множество

События ФЛК (таблица БД: event)

2001

FLK

ФЛК начат

2002

FLK

ФЛК завершен без ошибок

106 Контроль

107 Ожидание загрузки

2003

FLK

ФЛК завершен с ошибками

106 Контроль

107 Ожидание загрузки

302 Ошибка ФЛК

2004

Manager

Получен запрос на отчет ФЛК

2005

Manager

Отправлен отчет ФЛК

2006

Manager

Получен запрос длины очереди ФЛК

2007

Manager

Отправлена длина очереди ФЛК

События загрузки (таблица БД: event)

4001

Uploader

Загрузка данных в Витрину началась

4002

Uploader

Загрузка данных в Витрину завершена

108 Загрузка

300 Успешно обработан

4003

Manager

Дельта открыта

user, инициировавший операцию

Успешно выполненная команда

4004

Manager

Дельта закрыта

user, инициировавший операцию

Успешно выполненная команда

4005

Manager

Откат дельты

user, инициировавший операцию

Успешно выполненная команда

4006

Manager

Получен запрос длины очереди загрузки

user, инициировавший операцию

4007

Manager

Отправлена длина очереди загрузки

user, инициировавший операцию

4008

Uploader

Загружаемые данные разделены по дубликату первичного ключа

offset

4009

Uploader

Загружаемые данные разделены по лимиту операции Prostore

offset

4010

Uploader

Попытка подключения к Prostore

номер попытки

Универсальные события (таблица БД: event)

5001

Manager

Компонент назначен

В зависимости от текущего статуса

5002

Manager

Отправлен запрос на удаление данных из буфера

5003

Buffer

Данные удалены из буфера

5004

Manager

Получен запрос статуса Сеанса

5005

Manager

Отправлен ответ на запрос статуса Сеанса

5006

Manager

Потеря сервиса исполняющего Сеанс

Текущий статус

Предыдущий статус, ожидающий назначение

5007

Manager

Регистрация сервиса

5008

Manager

Обрыв связи с сервисом

5009

Manager

Отправка сервисов для развертывания

5010

Deployer

Сервис запущен

5011

Deployer

Сервис остановлен

5012

Comparator

Потеря компаратора, исполняющего сеанс сверки

5013

Comparator

Попытка подключения к Буферу

номер попытки

5020

Manager

Расширение пачки сеансов, отправляемых на загрузку

События ошибок загрузки (таблица БД: event)

6001

Любой источник

Произвольная ошибка

301 Ошибка обработки

Стектрейс ошибки

6002

Manager

Ошибка открытия дельты

user, инициировавший операцию

6003

Manager

Ошибка закрытия дельты

user, инициировавший операцию

6004

Manager

Ошибка отката дельты

user, инициировавший операцию

6005

Reader

Недостаточно места на диске reader, рекомендуется отключение опции reader->save-read-data-> enabled

301 Ошибка обработки

стектрейс ошибки

События сверок (таблица БД: compare_event)

7001

Comparator

Сеанс сверки создан по расписанию

200 Новый

7002

Comparator

Сеансы загрузки хэшей созданы

200 новый

201 Ожидание исполнения сеансов загрузки хешей

7003

Comparator

Сеансы загрузки хэшей успешно обработаны

201 Ожидание исполнения сеансов загрузки хешей

202 Сравнение хешей

7100

Comparator

Сравнение хешей завершено, расхождений не обнаружено

202 Сравнение хешей

350 Сверка завершена

7010

Comparator

Сравнение хешей завершено, обнаружены расхождения

202 Сравнение хешей

210 Выявление устойчивых расхождений

7110

Comparator

Недостаточно данных для выявления устойчивых расхождений

210 Выявление устойчивых расхождений

350 Сверка завершена

7120

Comparator

Устойчивые расхождения не выявлены

210 Выявление устойчивых расхождений

350 Сверка завершена

7020

Comparator

Выявлены устойчивые расхождения

210 Выявление устойчивых расхождений

350 Сверка завершена

или

220 Формирование справочника невыравниваемых записей

7130

Comparator

Справочник невыравниваемых записей сформирован, нет записей для выравнивания

220 Формирование справочника невыравниваемых записей

350 Сверка завершена

7030

Comparator

Справочник невыравниваемых записей сформирован, есть записи для выравнивания

220 Формирование справочника невыравниваемых записей

230 Выравнивающая загрузка

7031

Comparator

Сеансы выравнивающей загрузки созданы

7140

Comparator

Сеансы выравнивающей загрузки успешно обработаны

230 Выравнивающая загрузка

350 Сверка завершена

7005

Comparator

Пропуск создания Сеанса сверки

События ошибок сверки (таблица БД: compare_event)

8001

Comparator

Произвольная ошибка

351 Ошибка выполнения сверки