3. Структура программы

В данном разделе приведены сведения о структуре программы, ее составных частях, о связях между составными частями и о связях с другими программами.

3.1. Структура программы

Функционально, витрина данных НСУД состоит из следующих частей:

  • ProStore - Интеграционная система, обеспечивающая единый интерфейс к хранилищу разнородных данных. Определяет структуры данных, запись и чтение данных витрины. Позволяет работать со входящими в состав хранилища СУБД одинаковым образом, используя единый синтаксис запросов SQL и единую логическую схему данных.

  • СУБД хранилища:

  • Arenadata DB (ADB) — СУБД с массивно-параллельной архитектурой (Massive parallel processing, MPP), построенная на основе Greenplum;

  • Arenadata QuickMarts (ADQM) — кластерная колоночная СУБД на основе Yandex ClickHouse;

  • Arenadata Grid (ADG) — система распределенных вычислений в оперативной памяти, построенная на основе Tarantool.

  • СМЭВ3-адаптер – Необходим для подключения витрины к СМЭВ 3 как информационной системы участника взаимодействия. Обеспечивает загрузку запросов из очереди ИС УВ СМЭВ 3, формирование и отправку ответов в СМЭВ 3, инициативное формирование уведомлений об изменении данных в экземпляре ПО «Витрина данных НСУД» и отправку уведомлений в СМЭВ 3.

  • ПОДД-адаптер - Необходим для подключения витрины к ПОДД СМЭВ, как информационной системы участника взаимодействия. Обеспечивает загрузку запросов из очереди ИС УВ в ПОДД СМЭВ, формирование и отправку ответов в ПОДД СМЭВ, инициативное формирование уведомлений об изменении данных в экземпляре ПО «Витрина данных НСУД», отправку уведомлений в ПОДД СМЭВ, регистрацию реплики данных ИС УВ, подписки на репликацию и поддержку реплики в актуальном состоянии;

  • ETL - решение, используемое при выгрузке данных из различных источников ведомств и дальнейшего хранения их в Витрине ProStore для чтения, использования и взаимодействия с другими ведомствами;

  • REST-адаптер- сервис, реализующий публикацию конечных точек API для обработки запросов с использованием спецификации OpenAPI версии 3. Используется для сохранения обратной совместимости получения данных из ведомства по REST.

3.2. Составные части программы

3.2.1. Состав компонентов в дистрибутиве

Перечень типового ПО ведомственной витрины данных НСУД приведен в таблице ниже (см. tab_gost_spg_2)

Состав типового ПО ведомственной витрины данных НСУД

Компонент

Версия

Дополнительно

Менеджер кластера (ADCM)

20 20.12.16.15-7aaf9b59

https:// docs.arenadata.io/ad cm/user/install.html

ProStore

3.4.0

ht tps://g.info.gov.ru/ datamart/nsud-datama rts/-/blob/master/%D 0%94%D0%B8%D1%81%D1% 82%D1%80%D0%B8%D0%B1 %D1%83%D1%82%D0%B8%D 0%B2%D1%8B%20%D0%9F% D0%9E%20%D0%92%D0%B8 %D1%82%D1%80%D0%B8%D 0%BD%20%D0%B4%D0%B0% D0%BD%D0%BD%D1%8B%D1 %85%20%D0%9D%D0%A1%D 0%A3%D0%94/%

JDBC-драйвер ProStore

3.4.0

ht tps://g.info.gov.ru/ datamart/nsud-datama rts/-/blob/master/%D 0%94%D0%B8%D1%81%D1% 82%D1%80%D0%B8%D0%B1 %D1%83%D1%82%D0%B8%D 0%B2%D1%8B%20%D0%9F% D0%9E%20%D0%92%D0%B8 %D1%82%D1%80%D0%B8%D 0%BD%20%D0%B4%D0%B0% D0%BD%D0%BD%D1%8B%D1 %85%20%D0%9D%D0%A1%D 0%A3%D0%94/%D0%94%D0 %B8%D1%81%D1%82%D1%8 0%D0%B8%D0%B1%D1%83% D1%82%D0%B8%D0%B2%D1 %8B%20DTM/Arena Data%20Core%20&%20Se rvices/aDTM-3.4.0-ma ster@c3279ff89d8.zip

Сервис мониторинга статусов Kafka (DTM .KafkaStatusMonitor)

3.4.0

ht tps://g.info.gov.ru/ datamart/nsud-datama rts/-/blob/master/%D 0%94%D0%B8%D1%81%D1% 82%D1%80%D0%B8%D0%B1 %D1%83%D1%82%D0%B8%D 0%B2%D1%8B%20%D0%9F% D0%9E%20%D0%92%D0%B8 %D1%82%D1%80%D0%B8%D 0%BD%20%D0%B4%D0%B0% D0%BD%D0%BD%D1%8B%D1 %85%20%D0%9D%D0%A1%D 0%A3%D0%94/%D0%94%D0 %B8%D1%81%D1%82%D1%8 0%D0%B8%D0%B1%D1%83% D1%82%D0%B8%D0%B2%D1 %8B%20DTM/Arena Data%20Core%20&%20Se rvices/aDTM-3.4.0-ma ster@c3279ff89d8.zip

Кластер серверов ADS Community Edition (Kafka, Zookeeper)

ADS: 1.5.0, включается в себя:

Kafka: 2.4,

Zookeeper: 3.5.6

https://store.ar enadata.io/#products /arenadata_streaming

Кластер серверов MPP-СУБД (ADB Community Edition)

6.13.0

Установка опциональна

https://ci .arenadata.io/artifa ctory/ADB/6.13.0_are nadata13/centos/7/en terprise/x86_64/kafk a-fdw-0.10-377.git3f e5e36.el7.x86_64.rpm

Кластер серверов Column-СУБД (ADQM Community Edition)

2.9

Установка опциональна

https://docs.aren adata.io/adqm/instal l/adcm/ru/index.html

https://clickhou se.tech/docs/ru/gett ing-started/install/

Кластер серверов In-memory-СУБД (ADG Community Edition)

2.5

Установка опциональна

Memstorage (mem storage-0.3.2-0.rpm)

https://g.info.gov.r u/datamart/nsud-data marts/-/blob/master/ %D0%94%D0%B8%D1%81%D 1%82%D1%80%D0%B8%D0% B1%D1%83%D1%82%D0%B8 %D0%B2%D1%8B%20%D0%9 F%D0%9E%20%D0%92%D0% B8%D1%82%D1%80%D0%B8 %D0%BD%20%D0%B4%D0%B 0%D0%BD%D0%BD%D1%8B% D1%85%20%D0%9D%D0%A1 %D0%A3%D0%94/%D0%94% D0%B8%D1%81%D1%82%D1 %80%D0%B8%D0%B1%D1%8 3%D1%82%D0%B8%D0%B2% D1%8B%20:DTM/Bun dles%20for%20ADCM/me mstorage-0.3.2-0.rpm

Kafka (librdkafka- 1.5.0-1.el7.x86_64.r pm)

https://g.i nfo.gov.ru/datamart/ nsud-datamarts/-/blo b/master/%D0%94%D0%B 8%D1%81%D1%82%D1%80% D0%B8%D0%B1%D1%83%D1 %82%D0%B8%D0%B2%D1%8 B%20%D0%9F%D0%9E%20% D0%92%D0%B8%D1%82%D1 %80%D0%B8%D0%BD%20%D 0%B4%D0%B0%D0%BD%D0% BD%D1%8B%D1%85%20%D0 %9D%D0%A1%D0%A3%D0%9 4/%D0%94%D0%B8%D1%81 %D1%82%D1%80%D0%B8%D 0%B1%D1%83%D1%82%D0% B8%D0%B2%D1%8B%20Pro store/Bundles%20for% 20ADCM/librdkafka-1. 5.0-1.el7.x86_64.rpm

Авро-схема (avroc-1.10 .0-1.el7.x86_64.rpm)

https:/ /g.info.gov.ru/datam art/nsud-datamarts/- /blob/master/%D0%94% D0%B8%D1%81%D1%82%D1 %80%D0%B8%D0%B1%D1%8 3%D1%82%D0%B8%D0%B2% D1%8B%20%D0%9F%D0%9E %20%D0%92%D0%B8%D1%8 2%D1%80%D0%B8%D0%BD% 20%D0%B4%D0%B0%D0%BD %D0%BD%D1%8B%D1%85%2 0%D0%9D%D0%A1%D0%A3% D0%94/%D0%94%D0%B8%D 1%81%D1%82%D1%80%D0% B8%D0%B1%D1%83%D1%82 %D0%B8%D0%B2%D1%8B%2 0DTM/Bundles%20 for%20ADCM/avroc-1.1 0.0-1.el7.x86_64.rpm

libzstd-1. 4.5-3.el7.x86_64.rpm

https:// g.info.gov.ru/datama rt/nsud-datamarts/-/ blob/master/%D0%94%D 0%B8%D1%81%D1%82%D1% 80%D0%B8%D0%B1%D1%83 %D1%82%D0%B8%D0%B2%D 1%8B%20%D0%9F%D0%9E% 20%D0%92%D0%B8%D1%82 %D1%80%D0%B8%D0%BD%2 0%D0%B4%D0%B0%D0%BD% D0%BD%D1%8B%D1%85%20 %D0%9D%D0%A1%D0%A3%D 0%94/%D0%94%D0%B8%D1 %81%D1%82%D1%80%D0%B 8%D0%B1%D1%83%D1%82% D0%B8%D0%B2%D1%8B%20 DTM/Bundles%20f or%20ADCM/libzstd-1. 4.5-3.el7.x86_64.rpm

Группа коннекторов Kafka Greenplum

3.4.0

http:// github.com/arenadata /kafka-pxf-connector

h ttps://github.com/ar enadata/kafka-adb-os

Группа коннекторов Kafka Clickhouse

3.4.0

https://github. com/arenadata/kafka- clickhouse-connector

Группа коннекторов Kafka Tarantool

3.4.0

Является частью ADG

СМЭВ3-адптер

3.4.0

http s://g.info.gov.ru/da tamart/nsud-datamart s/-/blob/master/%D0% 94%D0%B8%D1%81%D1%82 %D1%80%D0%B8%D0%B1%D 1%83%D1%82%D0%B8%D0% B2%D1%8B%20%D0%9F%D0 %9E%20%D0%92%D0%B8%D 1%82%D1%80%D0%B8%D0% BD%20%D0%B4%D0%B0%D0 %BD%D0%BD%D1%8B%D1%8 5%20%D0%9D%D0%A1%D0% A3%D0%94/%D0%94%D0%B 8%D1%81%D1%82%D1%80% D0%B8%D0%B1%D1%83%D1 %82%D0%B8%D0%B2%D1%8 B%20%D0%A1%D0%9C%D0% AD%D0%923%20%D0%90%D 0%B4%D0%B0%D0%BF%D1% 82%D0%B5%D1%80/smev3 -connector-3.4.1.jar

Установка опциональна

Сервисная база данных СМЭВ3 адаптера PostrgeSQL

10 и выше

Является частью СМЭВ3-адаптер

ПОДД-адаптер

3.4.0

https://g. info.gov.ru/datamart /nsud-datamarts/-/bl ob/master/%D0%94%D0% B8%D1%81%D1%82%D1%80 %D0%B8%D0%B1%D1%83%D 1%82%D0%B8%D0%B2%D1% 8B%20%D0%9F%D0%9E%20 %D0%92%D0%B8%D1%82%D 1%80%D0%B8%D0%BD%20% D0%B4%D0%B0%D0%BD%D0 %BD%D1%8B%D1%85%20%D 0%9D%D0%A1%D0%A3%D0% 94/%D0%94%D0%B8%D1%8 1%D1%82%D1%80%D0%B8% D0%B1%D1%83%D1%82%D0 %B8%D0%B2%D1%8B%20%D 0%9F%D0%9E%D0%94%D0% 94%20%D0%90%D0%B4%D0 %B0%D0%BF%D1%82%D0%B 5%D1%80/DTM-adapter- reader-das-3.4.0-3-2 0210323.072335-6.jar

Установка опциональна

База данных ПОДД коннектора «MariaDB»

10.5.3

Является частью ПОДД-адаптер

Диспетчер сообщений для PODD «Kafka» (ADSP)

2.4.0

Установка опциональна

https://store.ar enadata.io/#products /arenadata_streaming

ETL

Apache Airflow 2.0.1

Apache Spark 3.0.1

Apache Hadoop 3.2.1

Tarantool 6.13.0

Apache Airflow 2.0.1

https://github.co m/apache/airflow.git

Apache Spark 3.0.1

https://git hub.com/big-data-eur ope/docker-spark.git

Apache Hadoop 3.2.1

https://gith ub.com/big-data-euro pe/docker-hadoop.git

Tarantool 6.13.0

https://github.com/ tarantool/docker.git

REST-адаптер

1.0

https://g.info.gov. ru/datamart/nsud-dat amarts/-/blob/master /%D0%94%D0%B8%D1%81% D1%82%D1%80%D0%B8%D0 %B1%D1%83%D1%82%D0%B 8%D0%B2%D1%8B%20%D0% 9F%D0%9E%20%D0%92%D0 %B8%D1%82%D1%80%D0%B 8%D0%BD%20%D0%B4%D0% B0%D0%BD%D0%BD%D1%8B %D1%85%20%D0%9D%D0%A 1%D0%A3%D0%94/%D0%94 %D0%B8%D1%81%D1%82%D 1%80%D0%B8%D0%B1%D1% 83%D1%82%D0%B8%D0%B2 %D1%8B%20%D0%A1%D0%B 5%D1%80%D0%B2%D0%B5% D1%80%20%D0%9A%D0%BE %D0%BD%D0%B5%D1%87%D 0%BD%D1%8B%D1%85%20% D0%A2%D0%BE%D1%87%D0 %B5%D0%BA/swagger2pe bble-adapter-3.4.0-2 0210407.085926-8.jar

Установка опциональна

«Установка опциональна» означает - что необходимость установки компонента определяется из схемы развертывания витрины в конкретном ведомстве.

Конкретная конфигурация Витрины данных определяется Участником взаимодействия на этапе реализации Витрины данных в составе ИТ-инфраструктуры Участника взаимодействия.

Состав и назначение серверов, участвующих в функционировании типового ПО ведомственной витрины данных НСУД, приведено в tab_program_composition.

Состав и назначение серверов типового ПО ведомственной витрины данных НСУД

Компонент

Дополнительно

Менеджер кластера (ADCM)

Управляющая консоль

JDBC-драйвер ProStore

Предоставляет JDBC-интерфейс подключения из сторонних систем к ProStore`

ProStore (ядро Витрины)

Принимает и направляет на исполнение SQL запросы, поступающие от JDBC – драйвера. Отслеживает выполнение данных запросов.

Сервис мониторинга статусов Kafka (DTM.KafkaStatusMonitor)

Отслеживает состояние топиков брокера сообщений Kafka

Кластер серверов ADS Community Edition (Kafka, Zookeeper)

Брокер сообщений и сервисная СУБД (возможно несколько серверов)

Кластер серверов MPP-СУБД (ADB Community Edition)

MPP-СУБД

ADBM – первичный мастер

ADBS – хосты сегментов

(возможно несколько серверов)

Кластер серверов Column-СУБД (ADQM Community Edition)

Column-СУБД (возможно несколько серверов)

Кластер серверов In-memory-СУБД (ADG Community Edition)

In-memory-СУБД (возможно несколько серверов)

Группа коннекторов Kafka Greenplum

Коннекторы между Kafka и СУБД Greenplum (устанавливается вместе с СУБД)

Группа коннекторов Kafka Clickhouse

Коннекторы между Kafka и СУБД Clickhouse

(устанавливается отдельно)

Группа коннекторов Kafka Tarantool

Коннекторы между Kafka и СУБД Tarantool

(устанавливается вместе с СУБД)

СМЭВ3-адаптер

Установка опциональна

Сервисная база данных СМЭВ3 адаптера PostrgeSQL

Является частью СМЭВ3-адаптера

ПОДД Коннектор

Установка опциональна

База данных ПОДД-адаптера «MariaDB»

Является частью ПОДД-адаптера

Apache Airflow

Менеджер процессов Apache Spark, является частью ETL

Apache Spark

Фреймворк для реализации распределенной обработки неструктурированных и слабоструктурированных данных, является частью ETL. Состоит из:

Apache Spark мастер управляющий исполнителями Apache Spark ETL

Apache Spark исполнители ETL (несколько серверов)

Apache Hadoop

Набор утилит, библиотек и фреймворк для разработки и выполнения распределённых программ, работающих на кластерах из множества узлов

Tarantool

СУБД ETL (несколько серверов)

REST-адаптер

Публикатор конечных точек API

Установка опциональна

3.2.2. Схема развертывания

На рисунке ниже (см. image_gost_spg_1) приведена схема развертывания для типового ПО ведомственной витрины данных НСУД

Схема развертывания

Схема развертывания

3.3. Связи между составными частями

3.3.1. Общая архитектура решения

Схематичное отображение общей архитектуры решения приведено на рисунке ниже (см. image_gost_spg_2)

Общая архитектура решения

Общая архитектура решения

3.3.2. Архитектура ProStore

3.3.2.1. Схема компонентов ProStore

Схема компонентов ProStore представлена на рисунке ниже (см. image_gost_spg_3).

Схема компонентов ProStore

Схема компонентов ProStore

ПО ProStore включает в себя следующие части:

  • JDBC-драйвер – размещается на стороне системы, использующей ProStore (клиента ProStore), и предоставляет JDBC-интерфейс подключения из этой системы к ProStore; взаимодействует с сервисом исполнения запросов по REST API, предоставляемым сервисом исполнения запросов;

  • ProStore – анализирует и исполняет SQL-запросы; предоставляет REST API для JDBC-драйвер и взаимодействует с сервисом мониторинга статусов Kafka по REST API, предоставляемым сервисом мониторинга статусов Kafka;

  • сервис мониторинга статусов Kafka (KafkaStatusMonitor) – отслеживает состояние топиков брокера сообщений Kafka; предоставляет REST API для ProStore.

3.3.2.2. Связи ProStore с другими программами

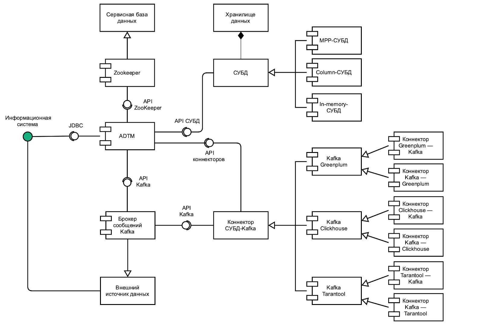
ProStore взаимодействует со следующим внешним ПО:

  • информационной системой-клиентом (по JDBC-интерфейсу),

  • сервисной базой данных (по API ZooKeeper),

  • СУБД хранилища данных (по интерфейсу JDBC или REST API — в зависимости от типа СУБД хранилища данных),

  • адаптерами (по API адаптеров);

  • брокером сообщений Kafka (по API Kafka).

Схема взаимодействия ProStore с внешним ПО показана на image_gost_spg_4

Схема взаимодействия ProStore с внешним ПО

Схема взаимодействия ProStore с внешним ПО

3.3.3. Cвязи между составными частями

Взаимосвязи между составными частями витрины приведены в tab_gost_spg_3.

Взаимодействие между составными частями

Клиент

Сервер

Способ взаимодействия

Описание

Сервисная СУБД

Ядро витрины

TCP

Хран ение/получение метаданных

СУБД хранилища

Apache Kafka

Адаптер ПОДД

ETL

Ядро витрины ProStore

Хранилище СУБД

JDBC

REST API

в зависимости от типа СУБД хранилища данных

П еренаправление запросов в конкретную СУБД

REST-адаптер

Ядро витрины

JDBC

Исполнение запросов

ETL

Ядро витрины

Kafka (Диспетчер сообщений)

JDBC

Исполнение запросов

ПОДД-адаптер

Ядро витрины

Kafka (Диспетчер сообщений)

JDBC

Исполнение запросов

СМЭВ3-адаптер

Ядро витрины

Kafka (Диспетчер сообщений)

JDBC

Исполнение запросов

3.3.4. Связи с другими программами

Связи витрины со сторонними программами приведены в см. tab_gost_spg_5.

Связи с другими программами

Клиент

Сервер

Способ взаимодействия

Описание

ETL

Файловое хранилище ведомства

S3, FTP и т.п.

Считывание CSV файлов с данными, импортируемыми в витрину

ETL

БД ведомства

JDBC Driver

Считывание данных, импортируемых в витрину

Внутренняя ИС Ведомств

Сервер конечных точек

REST API

Имитация поведения, существующего REST API

Внутренняя ИС Ведомств

Ядро витрины

JDBC Driver

Доступ к БД ведомства

ПОДД-адаптер

Агент ПОДД

Kafka

Регистрация репликаций, подписок на репликации, работа с дельтами данных, запросами данных

СМЭВ3-адаптер

СМЭВ3

SOAP

Запрос необходимости подготовки данных, передача подготовленных данных

СМЭВ3-адаптер

ViPNet PKI

HTTP

Получение электронной подписи для запроса в СМЭВ3